EasyManua.ls Logo

AudioCodes MP-112R - Page 12

AudioCodes MP-112R
164 pages
Print Icon
To Next Page IconTo Next Page
To Next Page IconTo Next Page
To Previous Page IconTo Previous Page
To Previous Page IconTo Previous Page
Loading...
User's Manual 12 Document #: LTRT-71405
MediaPack Series
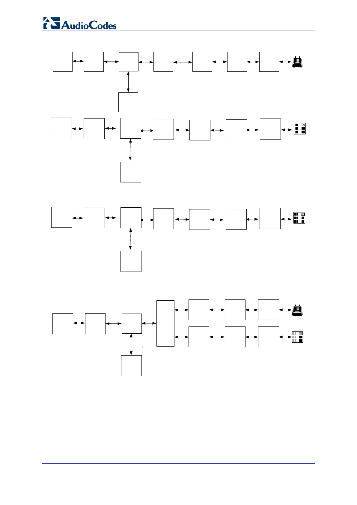
Figure 2: MP-124D Block Diagram
Figure 3: MP-11x FXS Block Diagram
Figure 4: MP-11x FXO+FXS Functional Block Diagram
RS-232
DTYPE-9
RJ-45
10/100
BASE-TX
PHY
CPU
DSPs
PCM
Highway
CODECs SLICs
DTYPE-
50
PCM
Highway
Host Port
PBX
RJ-45
10/100
BASE-TX
PHY
CPU
CODECs
DSPs
DAAs
RJ-11
RS-232
PS2
(debug)
PCM
Highway
Host Port
PBX
RJ-45
10/100
BASE-TX
PHY
CPU
CODECs
DSPs
DAAs
RJ-11
RS-232
PS2
(debug)
RJ-45
10/100
BASE-TX
PHY
CPU
RS-232
PS2
(debug)
DSPs
PBX
CODECs
DAAs
RJ-11
PCM
Highway
CODECs
SLICs
RJ-11
O S u ct o a oc ag a

Table of Contents

Related product manuals