EasyManua.ls Logo

AudioCodes MP-112R - Page 20

AudioCodes MP-112R
164 pages
Print Icon
To Next Page IconTo Next Page
To Next Page IconTo Next Page
To Previous Page IconTo Previous Page
To Previous Page IconTo Previous Page
Loading...
User's Manual 20 Document #: LTRT-71405
MediaPack Series
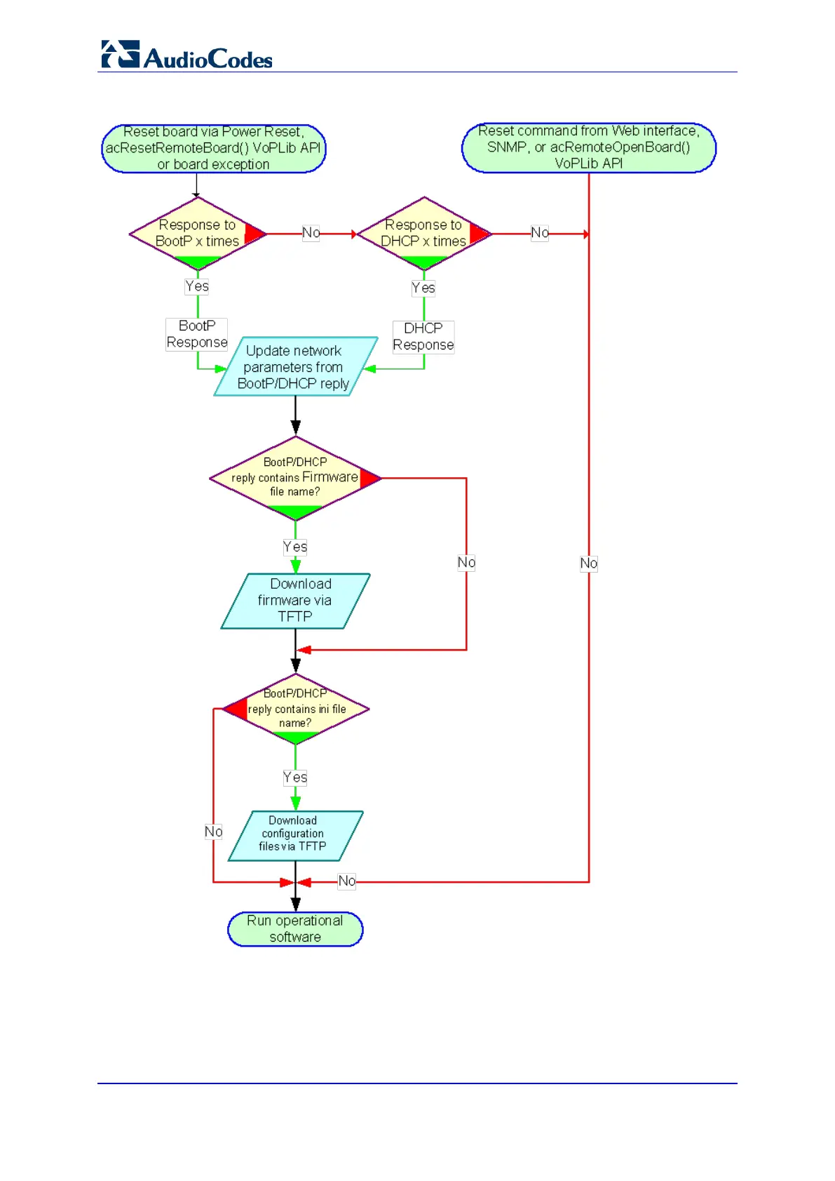
Figure 5: MediaPack Startup Process Diagram

Table of Contents

Related product manuals