EasyManua.ls Logo

Bay Networks BayStack 350 - Port-Based Mirroring Configuration

Default Icon
248 pages
Print Icon
To Next Page IconTo Next Page
To Next Page IconTo Next Page
To Previous Page IconTo Previous Page
To Previous Page IconTo Previous Page
Loading...
Using the BayStack 350 10/100/1000 Series Switch
1-62
304376-B Rev 00
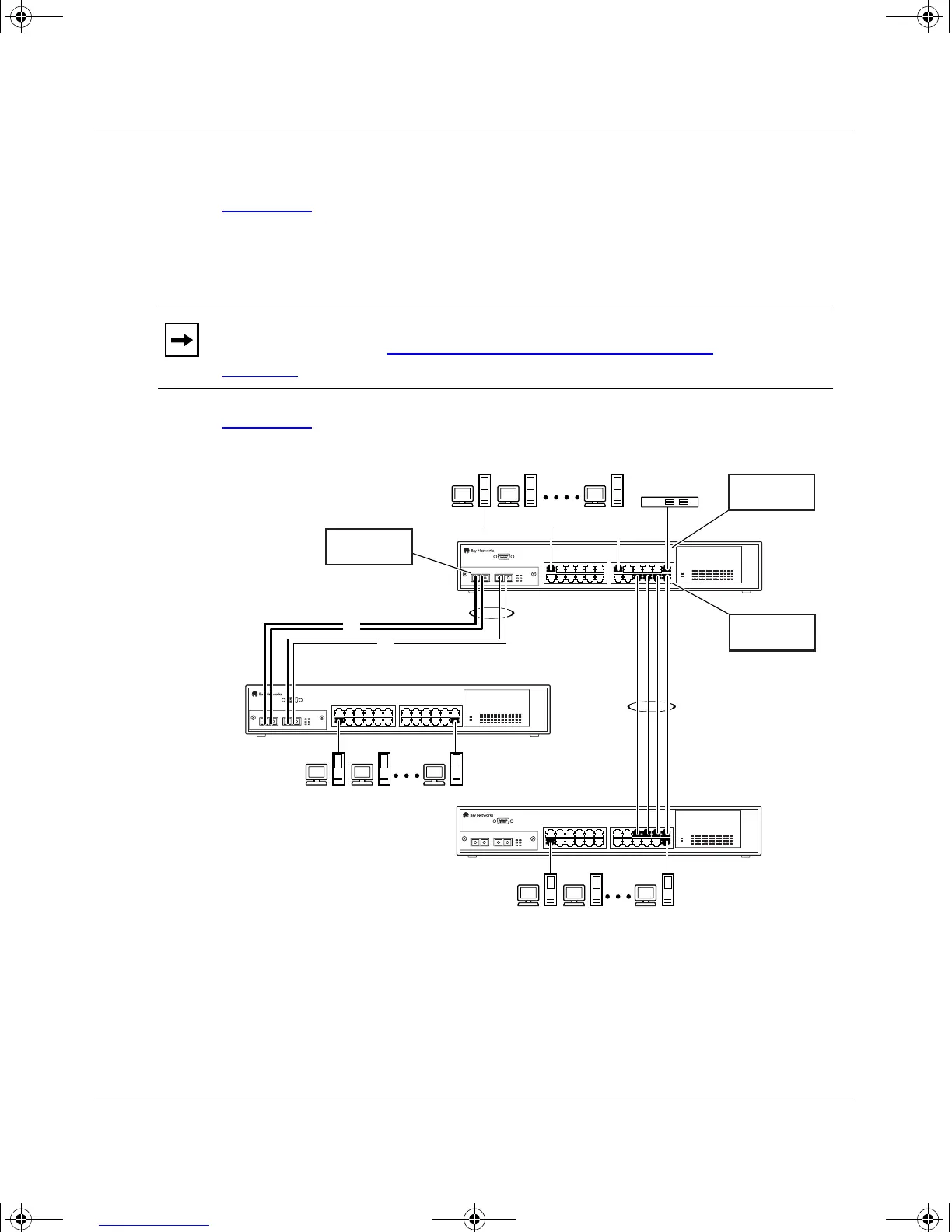
Port-Based Mirroring Configuration
Figure 1-42 shows an example of a port-based mirroring configuration where port
23 is designated as the monitor port for ports 24 and 25 of switch S1. Although
this example shows ports 24 and 25 monitored by the monitor port (port 23), any
of the trunk members of T1 and T2 can also be monitored.
Figure 1-43
shows the Port Mirroring Configuration screen setup for this example.
Figure 1-42. Port-Based Mirroring Configuration Example
Note:
Trunks cannot be monitored and trunk members cannot be configured
as monitor ports (see
MultiLink Trunking Configuration Rules” on
page 1-55
).
BS35032A
StackProbe
S1
S2
S3
T 1
T2
F
F
Port Y
(port 24)
Monitor port
(port 23)
Port X
(port 25)
kombk.book Page 62 Thursday, February 18, 1999 10:59 AM

Table of Contents