EasyManua.ls Logo

Böhnke + Partner bp308 - Page 57

Böhnke + Partner bp308
154 pages
Print Icon
To Next Page IconTo Next Page
To Next Page IconTo Next Page
To Previous Page IconTo Previous Page
To Previous Page IconTo Previous Page
Loading...
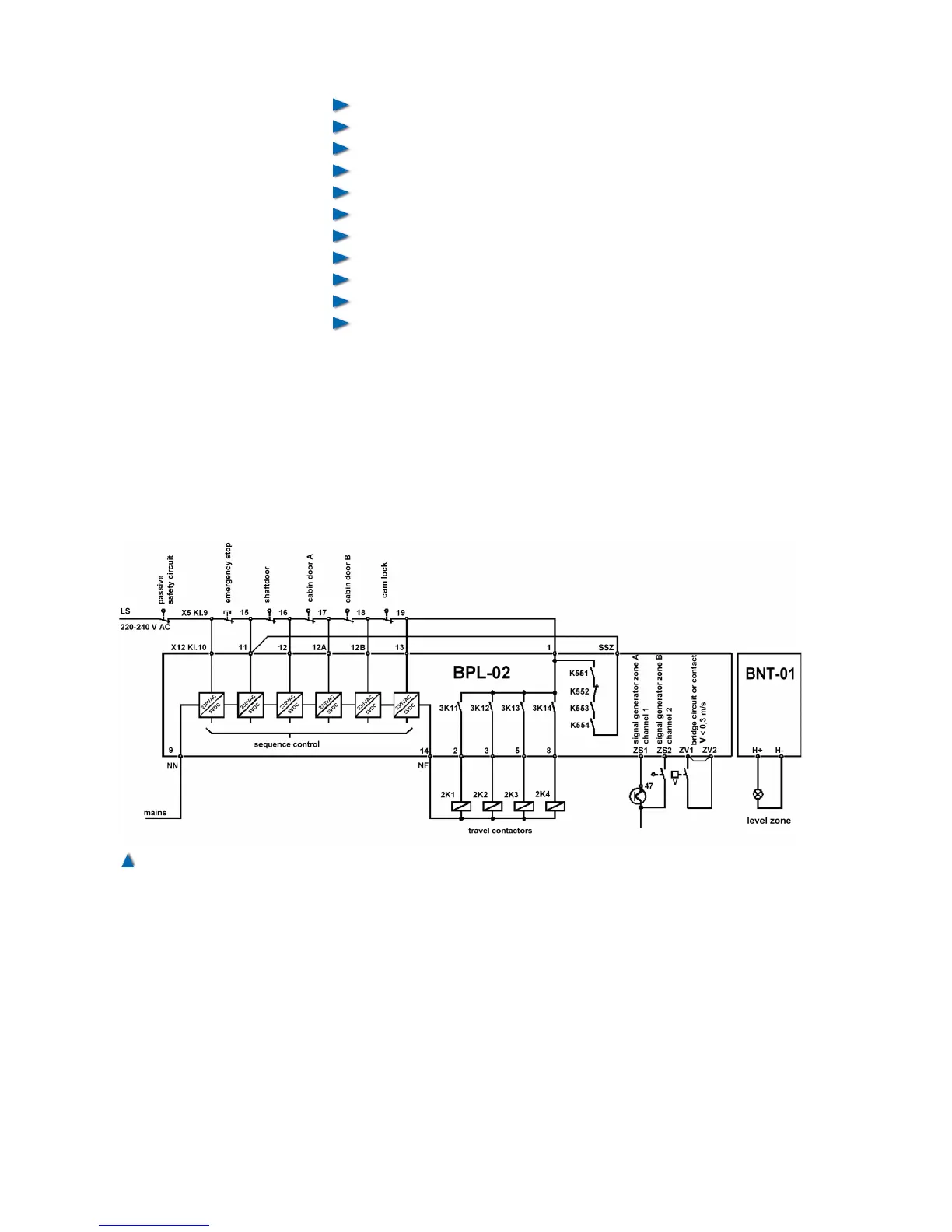
Closed position of maintenance door and emergency exits,
Locked status of car doors,
Locked status of landing doors,
Closed position of landing doors,
Closed position of car doors,
Emergency stop switch on top of car, in car, in machine room ,
Speed governor,
Buffer contacts,
Emergency limit switches top and bottom,
Safety gear,
Landing door zone with safety circuitry.
Doors and locks are monitored within the landing door zone, while
the car is approaching the landing with door starting to open and
while it is relevelled.
Every travel contactor and auxiliary contactor of the safety circuit is
laid out according to VDE 0660, device class D3. The safety circuit
has a signal voltage of 220-240 V AC.
The safety circuit functions are independent from those of the con-
trol system bp308. In case of a malfunction, the operational voltage
of the output module for control elements is cut off.
58 Installation Manual System »bp308« – Electrical Installation
Fig. 34
Standard arrangement of a safety circuit related to bp308

Table of Contents