EasyManua.ls Logo

Brother PR655 - A Needle Is Not Threaded Normally

Brother PR655
341 pages
Print Icon
To Next Page IconTo Next Page
To Next Page IconTo Next Page
To Previous Page IconTo Previous Page
To Previous Page IconTo Previous Page
Loading...
Failure Investigation for Electronic Parts
Failure Investigation
for Electronic Parts
Failure Investigation
for Electronic Parts
5 - 16
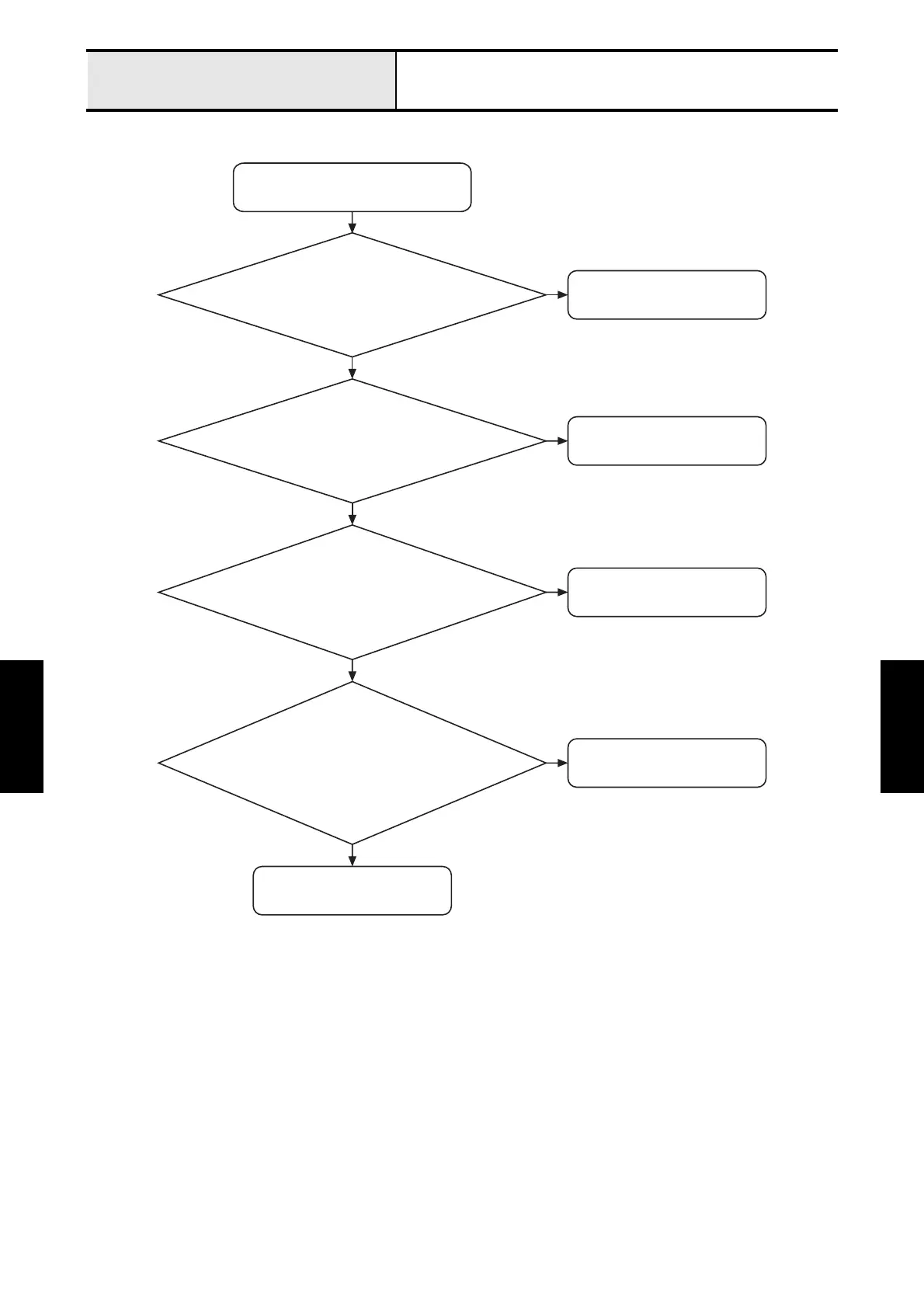
A needle is not threaded normally.
A needle is not threaded normally.
Connect it properly.
N
Y
Y
Is the needle TH sensor's lead
properly connected to CN17 on the
main PCB?
Connect it properly.
N
Y
Is the TH motor's lead properly
connected to CN8 on the main
PCB?
Change the needle TH
sensor PCB.
Y
Does the machine function normally
when the needle TH sensor PCB is
replaced with a reliable one?
N
Change the TH motor.
N
Is the resistance between pins 1 and 2,
and 3 and 4 of the TH motor 4.7 - 5.7,
respectively, when the motor's connector
CN8 is removed from the main PCB?
Change the main PCB.

Table of Contents

Other manuals for Brother PR655

Related product manuals