EasyManua.ls Logo

Brother PR655 - Error Message

Brother PR655
341 pages
Print Icon
To Next Page IconTo Next Page
To Next Page IconTo Next Page
To Previous Page IconTo Previous Page
To Previous Page IconTo Previous Page
Loading...
Failure Investigation
for Electronic Parts
Failure Investigation for Electronic Parts
Failure Investigation
for Electronic Parts
5 - 27
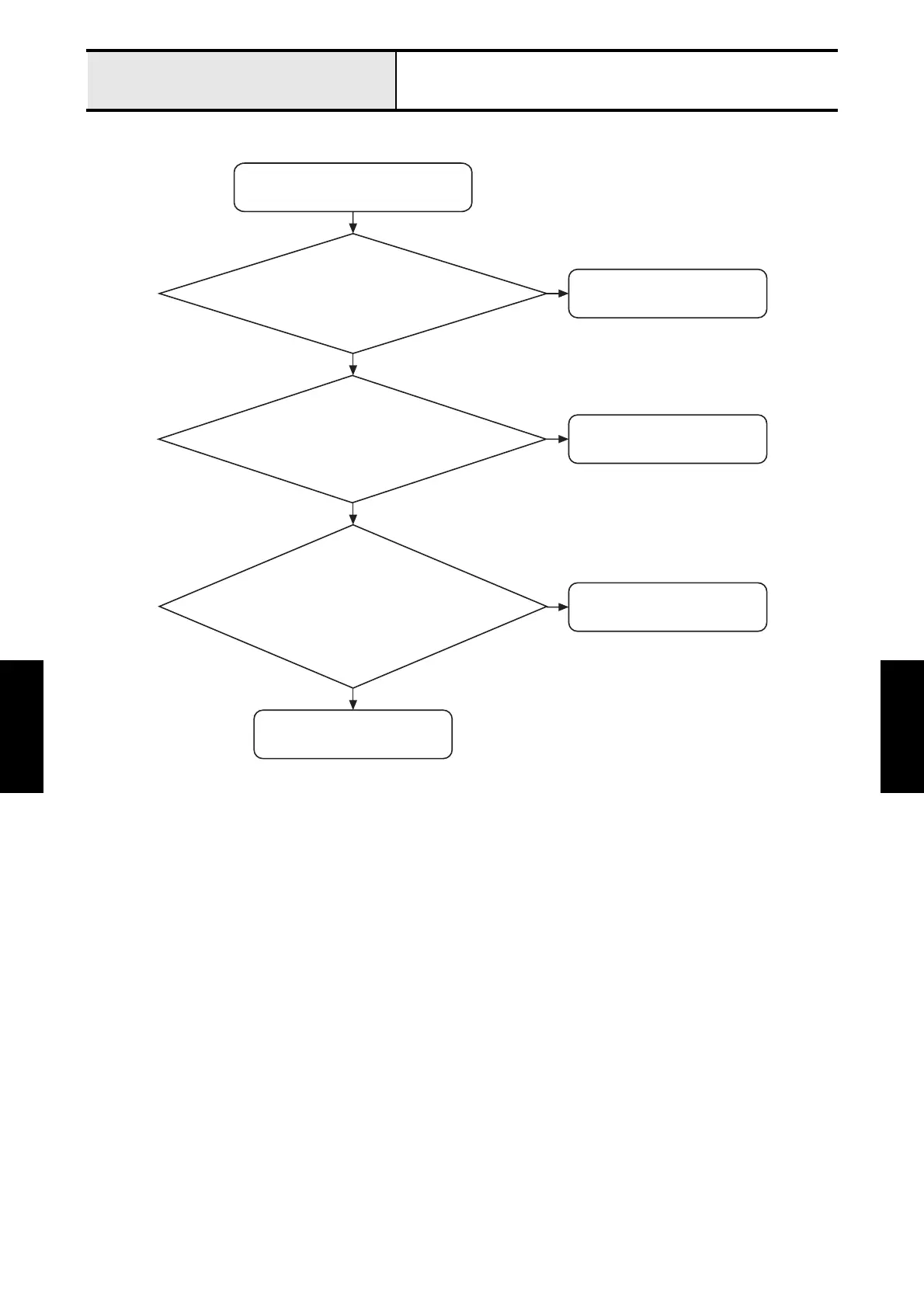
Error message
Y-axis home position error
(Dialog message)
Connect it properly.
N
Y
Change the Y area sensor PCB.
Does the machine function normally
when the Y area sensor PCB is
replaced with a reliable one?
Y
N
Change the Y motor.
Is the resistance between pins 1 and 2,
and 3 and 4 of the Y motor 5.2 - 6.4,
respectively, when the motor's connector
(CN24) is removed from the main PCB?
N
Y
Is the Y area sensor's lead properly
connected to CN23 on the main
PCB?
Change the main PCB.

Table of Contents

Other manuals for Brother PR655

Related product manuals