EasyManua.ls Logo

Brother PR655 - USB Function and USB Media Cannot be Used Normally

Brother PR655
341 pages
Print Icon
To Next Page IconTo Next Page
To Next Page IconTo Next Page
To Previous Page IconTo Previous Page
To Previous Page IconTo Previous Page
Loading...
Failure Investigation
for Electronic Parts
Failure Investigation for Electronic Parts
Failure Investigation
for Electronic Parts
5 - 19
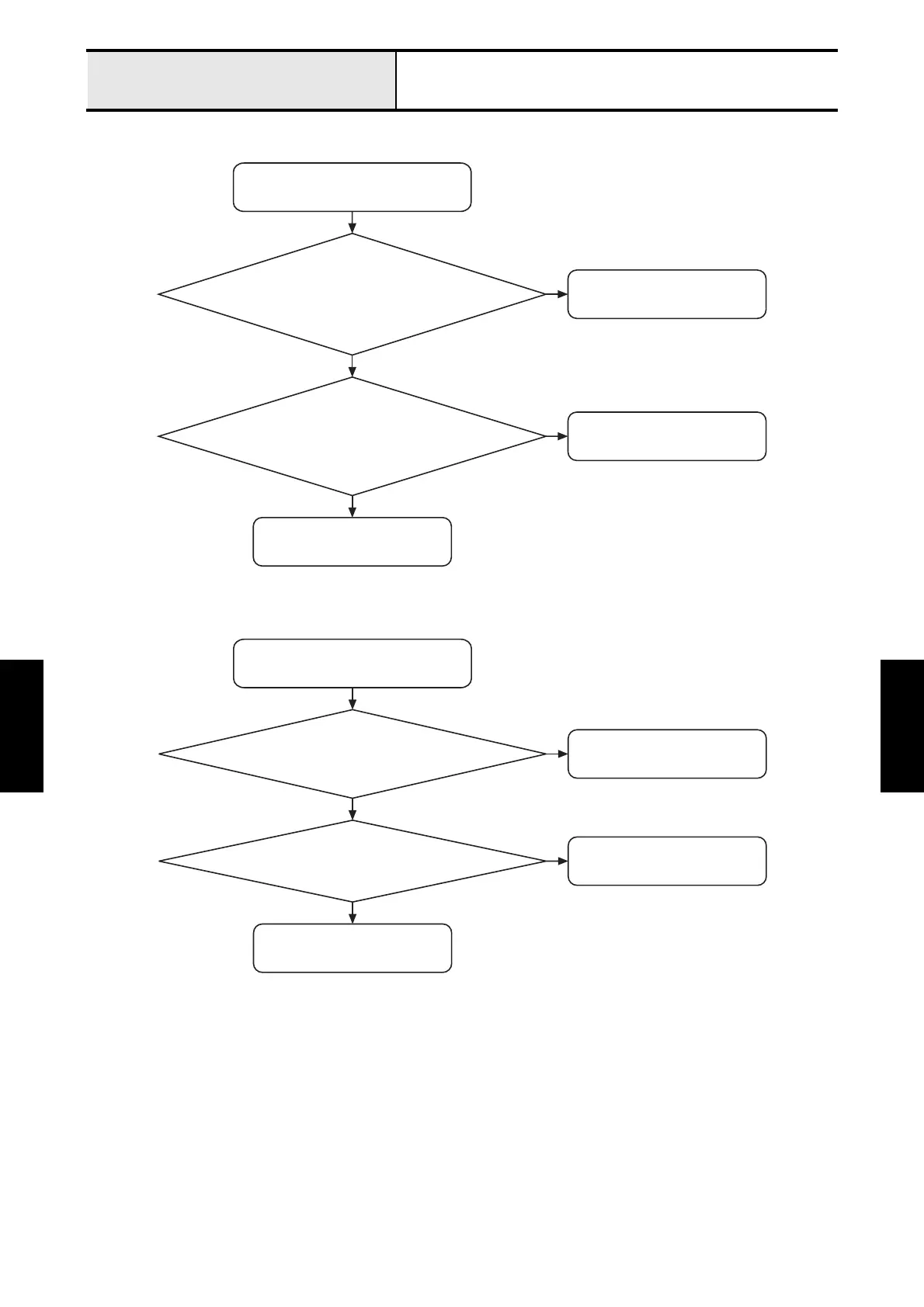
USB function and USB media cannot be used normally.
USB function cannot be used normally.
Connect it properly.
N
Y
Is the USB cable properly connected
to both the personal computer and
the sewing machine?
Change the USB cable.
Y
N
Does the machine function normally
when the USB cable is replaced with
a reliable one?
Change the panel PCB.
Connect it properly.
N
Y
Is the USB media firmly connected?
Replace the USB media.
Y
N
When the USB media is replaced with
a new one, dose it work correctly?
Change the panel PCB.
USB media cannot be used normally.

Table of Contents