EasyManua.ls Logo

Calrec Artemis - Channel Signal Flow

Calrec Artemis
196 pages
Print Icon
To Next Page IconTo Next Page
To Next Page IconTo Next Page
To Previous Page IconTo Previous Page
To Previous Page IconTo Previous Page
Loading...
70 ARTEMIS Digital Broadcast Production Console Processing Audio
CHANNEL SIGNAL FLOW
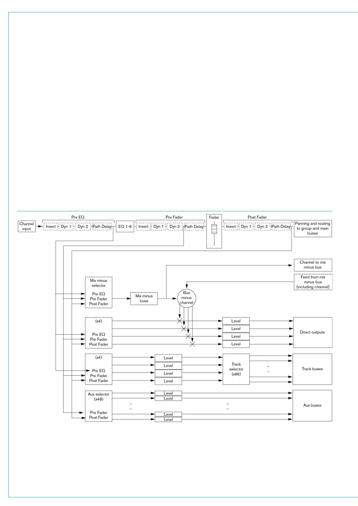
Fig 1 below illustrates the signal flow
in an Artemis channel path, showing
how Inserts, EQ, Dynamics, Path
Delay and the relevant send and
output points can be positioned within
the signal path.
FIG 1 - CHANNEL SIGNAL FLOW

Table of Contents

Other manuals for Calrec Artemis

Related product manuals