EasyManua.ls Logo

Delta Electronics DVP15MC11T - Page 577

Delta Electronics DVP15MC11T
601 pages
Print Icon
To Next Page IconTo Next Page
To Next Page IconTo Next Page
To Previous Page IconTo Previous Page
To Previous Page IconTo Previous Page
Loading...
DVP15MC11T Operation Manual
D
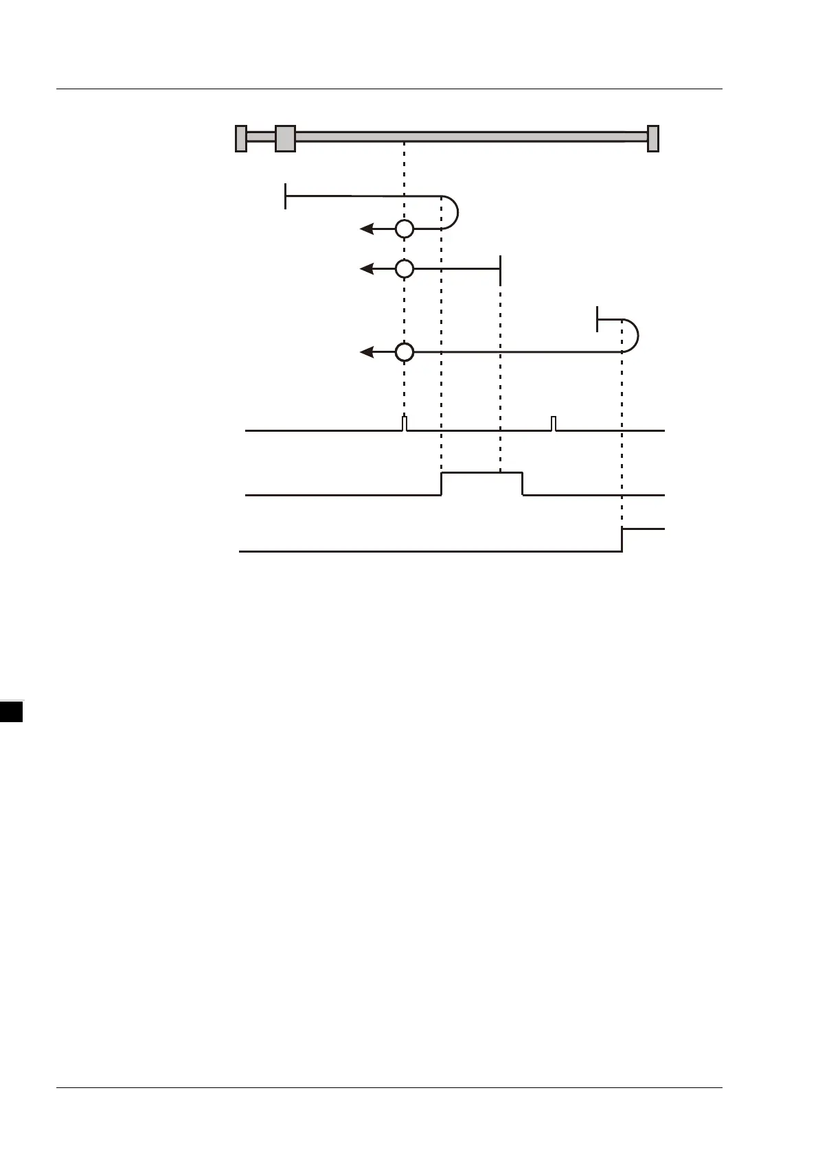
Homing depending on the home switch, positive limit switch and Z pulse (
: mode 7)
Mode 8
Circumstance 1 When the home switch is OFF, MC_Home instruction is executed and the axis moves
in the positive direction at the first-phase speed. The axis moves at the second-phase
speed when the home switch is ON and where the first Z pulse is met is the home
position.
Circumstance 2 MC_Home instruction is executed and the axis moves in the negative direction at the
second-phase speed when the home switch is ON. The motion direction changes and
the axis moves at the second-phase speed when the home switch is OFF. And where
the first Z pulse is met is the home position.
Circumstance 3 When the home switch is OFF, MC_Home instruction is executed and the axis moves
in the positive direction at the first-phase speed. The motion direction changes and
the axis moves at the first-phase speed when the home switch is OFF and the positive
limit switch is ON. The axis still moves at the first-phase speed when the home switch
is ON. The motion direction changes and the axis moves at the first-phase speed
when the home switch is OFF. The axis moves at the second-phase speed and where
the first Z pulse is met is the home position when the home switch is ON.
Z pulse
Home switch
Positive limit switch
7
7
7
Circumstance 1
Circumstance 2
Circumstance 3
Start
point
Start point
Start point
Negative
direction
Negative
direction
Negative
direction
D-6

Table of Contents

Related product manuals