EasyManua.ls Logo

Edwards nEXT730 - Motor Controller Auxiliary Connector Socket; Figure 20 RS485 Multi-Drop Connection

Edwards nEXT730
137 pages
Print Icon
To Next Page IconTo Next Page
To Next Page IconTo Next Page
To Previous Page IconTo Previous Page
To Previous Page IconTo Previous Page
Loading...
B8J200880_E - Technical data
Page 53
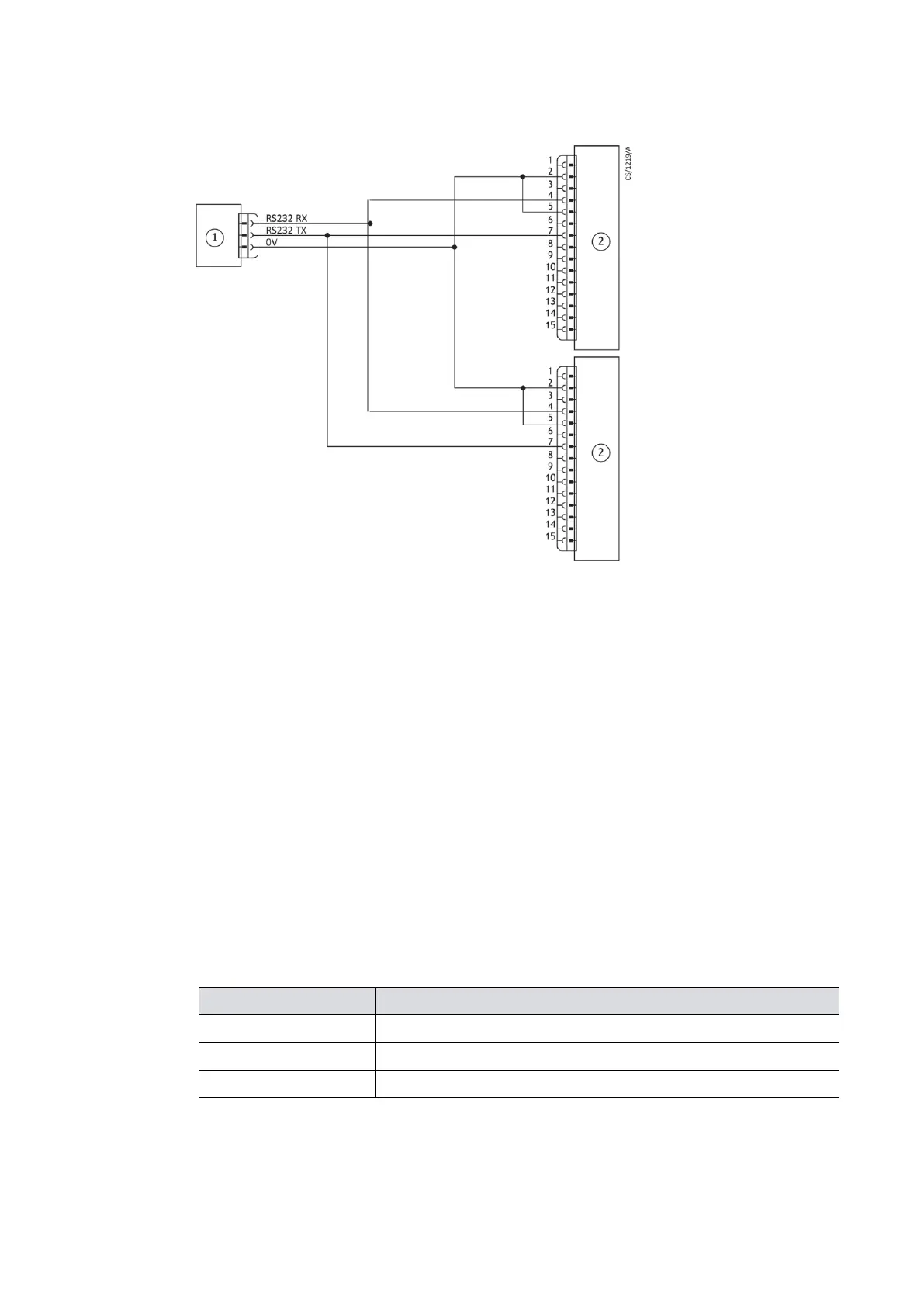
Figure 20 RS485 multi-drop connection
1. RS485 interface on control
equipment
2. nEXT pump logic interface
4.13 Motor controller auxiliary connector socket
The nEXT pump has a 4-way auxiliary connector socket on the front of the motor
controller.
The mating plug for this connector is available pre-fitted to a number of accessories or
as an accessory on its own (refer to Accessories on page 123).
The connector is intended to power a vent valve and/or fan. The connector is shown in
Figure: Valve connector, with the polarity of the pins marked when the vent valve or fan
are energised.
The auxiliary connector output is regulated to 24 V d.c. to control the accessories, even
when the pump is operating from a 48 V d.c. supply and is protected against overload
and short circuits. If the auxiliary load current exceeds the value in Table: Motor
controller technical data, the output will shut down to protect the motor controller.
Table 13 Motor controller technical data
Description
Data
Connector plug
Phoenix part number SACC-DSI-M 8FS-4CON-M12/0.5
Voltage output
24 V d.c. -25%, +10% (18 V d.c. to 26.4 V d.c.)
Current output
750 mA
The motor controller connector provides two independently configured and controlled
outputs, Aux output 1 and Aux output 2. This enables any combination of fan or vent
valve accessory to be connected, configured and controlled appropriately. Aux output 1
is configured via Vent option 1 and Valve 1 type and Aux output 2 is configured via Vent

Table of Contents

Related product manuals