EasyManua.ls Logo

Enertech EAV060 - Diagram HTG-1: Taco ZVC406 - Radiant Heating Only

Default Icon
104 pages
Print Icon
To Next Page IconTo Next Page
To Next Page IconTo Next Page
To Previous Page IconTo Previous Page
To Previous Page IconTo Previous Page
Loading...
Enertech Global 
EAV - EME/EMD Rev. A Models
Installaon and Operaons Manual
1 2 3 4
ZONE 1
1 2 3 4
ZONE 2
1 2 3 4
ZONE 3
1 2 3 4
ZONE 4
1 2 3 4
ZONE 5
1 2 3 4
ZONE 6
2 WIRE ZONE VALVE
(NO END SWITCH)
MUST USE JUMPER
TACO
3 WIRE
ZONE VALVE
1
2
3
JUMPER
3 & 4
MOTOR END
SWITCH
4 WIRE ZONE VALVE
(POWER OPEN,
SELF CLOSING)
ZVC 406 – 4
SIX ZONE
ZONE VALVE CONTROL
24 VAC
FACTORY
INSTALLED
TRANSFORMER
120 VAC
INPUT
WHITE
BLACK
POWER IN
24 VAC
24 VAC
FACTORY
INSTALLED
TRANSFORMER
120 VAC
INPUT
WHITE
BLACK
N/O
COM
N/C
PUMP END
SWITCH
ZONE 6 PUMP
END SWITCH
THERMOSTATS (24VAC)
T STAT 1
VALVE 1
T STAT 2
VALVE 2
T STAT 3
VALVE 3
T STAT 4
VALVE 4
VALVE 5
T STAT 6
VALVE 6
POWER
LED
INDICATORS
T STAT 5
ZONE 1 ZONE 2 ZONE 3 ZONE 4 ZONE 5 ZONE 6
ISOLATED
X X
END SWITCH THERMOSTATS (24 VAC) PRIORITY
24 VAC ZONE VALVES PRIORITY
X X
ZONE 6
PRIORITY
OFF
ON
FUSE
5 AMP
R W
R W R W R WC C C
R W C
C
FUSE
5 AMP
R W
C
Powered from Transformer A Powered from Transformer B
A
B
Powered from Transformer A Powered from Transformer B
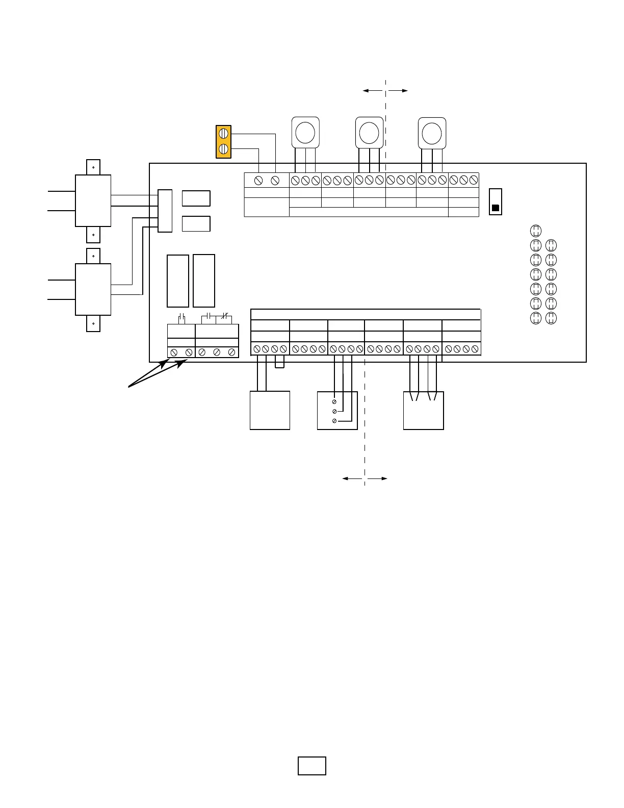
Secon 8: Field Wiring
Diagram HTG-1: Taco ZVC406 Radiant Heang Only
(Enertech part # ATEZVCA)
EM Indoor Module
HEAT
Use these terminals
to enable system
pump (see piping
diagrams).*
*These contacts will close with a call from any thermostat. For constant speed pump, use these contacts to power the
pump when there is a heating call (break the “L terminal for a 115V pump). For variable speed pump, use these contacts
to enable the pump (typically a contact closure will tell” the pump to start modulating).



Table of Contents

Related product manuals