EasyManua.ls Logo

Fischer Panda 7K PMS - Components of Cooling Water System (Raw Water + Fresh Water)

Fischer Panda 7K PMS
168 pages
Print Icon
To Next Page IconTo Next Page
To Next Page IconTo Next Page
To Previous Page IconTo Previous Page
To Previous Page IconTo Previous Page
Loading...
The Panda Generator
22.10.19 Kapitel/Chapter 3: The Panda Generator - Seite/Page 53
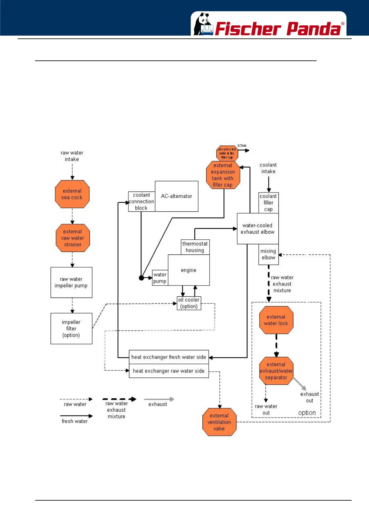
3.3.2 Components of cooling water system (raw water + fresh water)
Fig. 3.3.2-1: Two circle system

Table of Contents

Related product manuals