EasyManua.ls Logo

Fujitsu DL7600Pro - Setup Mode Reference; Dpl24 C Plus Organization

Fujitsu DL7600Pro
314 pages
Print Icon
To Next Page IconTo Next Page
To Next Page IconTo Next Page
To Previous Page IconTo Previous Page
To Previous Page IconTo Previous Page
Loading...
USING SETUP MODE
User's Manual 5-77
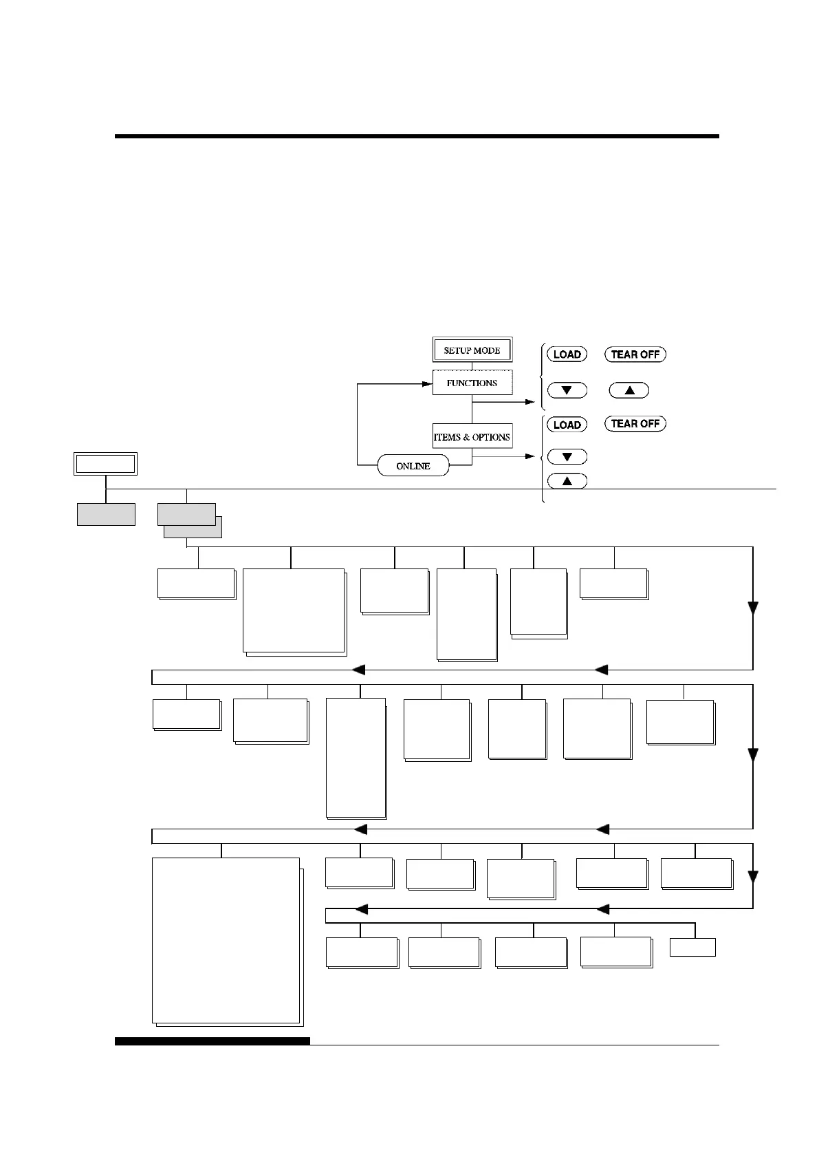
The following flowchart shows how setup mode is organized for the
Fujitsu DPL24C PLUS emulation. Differences in the IBM Proprinter
XL24E and Epson ESC/P2 emulations are summarized after the
flowchart.
DPL24C PLUS ORGANIZATION
SETUP MODE
REFERENCE
Note:
Asterisks (*) indicate default setting at shipment.
or
or
or
Move the cursor on the prime guide.
Select function.
Select option, print next item.
Select option, print previous item.
Move the cursor on the prime guide.
General operation for LED control panel.
SET UP MODE
SAVE&END
MENU2
MENU1
EMULATE:
DPL24C+*
XL24E
ESC/P2
FONT: COUR 10* COUR-N
PRSTG12 COUR-B
COMPRSD COUR-I
BOLDFCE N.SAN-N
PICA10 N.SAN-B
CORRESP N.SAN-I
OCR-B TIMLS-N
OCR-A TIMLS-B
TIMLS-I
DOWNLD#
QUALI TY: LETTER*
REPORT
DRAFT
HI-DRFT
SH-DRFT
PITCH: 2.5 CPI
3 CPI
5 CPI
6 CPI
10 CPI*
12 CPI
15 CPI
17 CPI
18 CPI
20 CPI
PROP SP
LINE SP: 1 LPI
2 LPI
3 LPI
4 LPI
5 LPI
6 LPI*
7 LPI
8 LPI
CHAR
-W: NORMAL*
2 TI MES
4 TI MES
CHAR-H: NORMAL*
2 TIMES
4 TIMES
ATTRIB:
NONE*
ITALICS
CONDNSD
SHADOW
BOLD
PAGE LG: 3.0 IN
3.5 IN
4.0 IN
5.0 IN
5.5 IN
6.0 IN
7.0 IN
8.0 IN
8.5 IN
11.0 IN*
11.6 IN
12.0 IN
14.0 IN
18.0 IN
LINE
PG LX10: 0 LINE
10LINE
20LINE
:
60LINE*
:
90LINE
PG LX1: 0 LINE
1 LINE
2 LINE
:
6 LINE*
:
9 LINE
LFT-END: 1 COLM*
2 COLM
3 COLM
4 COLM
:
40 COLM
41 COLM
TOP-MR C: 1 LINE*
2 LINE
3 LINE
:
10 LINE
LANGUGE: USA PG866 ISO-LTN
UK HUNGARY LITHUA1
GERMAN HUNG-T LITHUA2
FRENCH SLOV MIK
ITALIAN SLOV-T MACEDON
SPANISH POLISH PG-MAC
SWEDISH POLSH-T ELOT927
DANISH1 MAZOWIA ABG
PAGE437* MAZOW-T ABY
PAGE850 LATIN2 DEC GR
PAGE860 LATN2-T GREEK11
PAGE863 KAMENIC PG862
PAGE865 KAMEN-T HBR -DEC
ECMA94 TURKY HBR-OLD
DANISH2 TURKY-T ISO-TUK
FINNISH CYRILIC RUSCII
NORWEGN IBM437 LATIN-9
ISO8859 IBM851 WCP1250
PG852 ELOT928 WCP1251
PG852-T PG-DHN WCP1252
PG855 LATIN-P
CHR-SET: SET 2*
SET 1
PRF-SKP: NO-SKIP*
SKIP
WIDTH: 13.6 IN*
11.4 IN
11.0 IN
8.0 IN
DC3-CDE: ENABLE*
DISABLE
ZEROFNT: NO-SLSH*
SLASH
CR-CODE: CR ONLY*
CR & LF
LF-CODE: LF & CR*
LF ONLY
RGHTEND: WRAP*
OVR-PRT
INT-MEC: ENABLE
DISABLE *
== END ==

Table of Contents

Related product manuals