EasyManua.ls Logo

GE LOGIQ e - Page 383

GE LOGIQ e
427 pages
Print Icon
To Next Page IconTo Next Page
To Next Page IconTo Next Page
To Previous Page IconTo Previous Page
To Previous Page IconTo Previous Page
Loading...
Diagnostics/Troubleshooting
LOGIQ e – Basic Service Manual 11-55
5461614-100 English Rev. 6
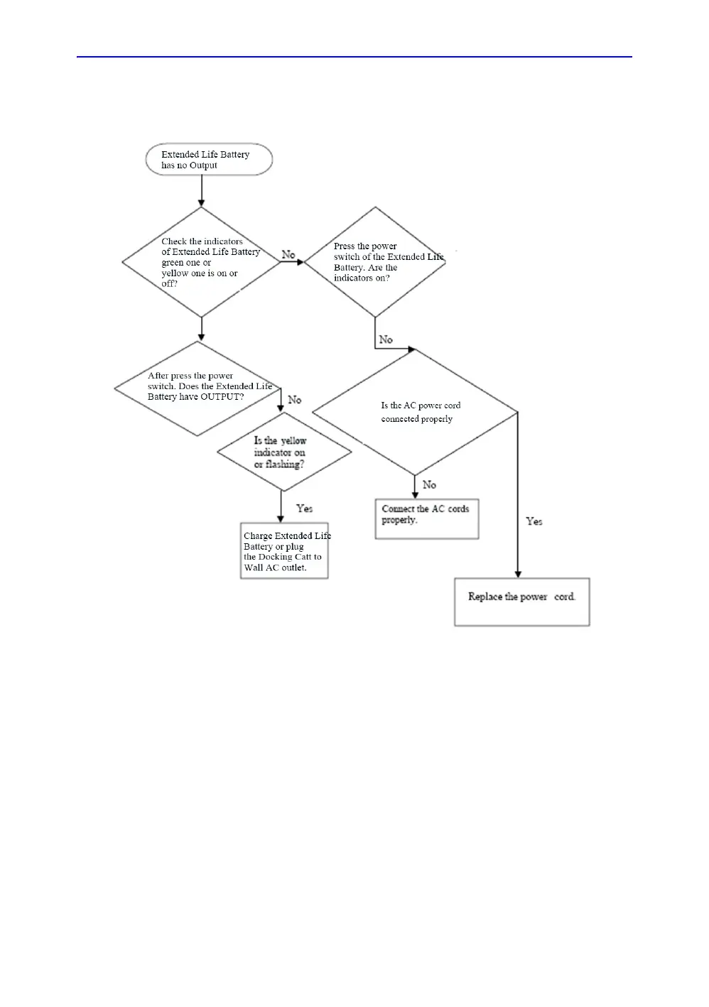
Extended Life Battery Has No OUTPUT
Figure 11-34. Extended Life Battery Has No OUTPUT

Table of Contents

Other manuals for GE LOGIQ e

Related product manuals