EasyManua.ls Logo

gefran ADV200 Series - Page 102

gefran ADV200 Series
206 pages
To Next Page IconTo Next Page
To Next Page IconTo Next Page
To Previous Page IconTo Previous Page
To Previous Page IconTo Previous Page
Loading...
102 ADV200 • Quick start up guide
displays the motor temperature in °C (if KTY84 is selected).
On the ALARM CONFIG menu, the MotorOT mon parameter (PAR 4536)
displays sensor resistance in ohms or °C.
On the ANALOG INPUTS menu, the Analog inp 1 lter parameter (PAR
1510) or Analog inp 2 lter parameter (PAR 1560) can be used to lter the
resistance and temperature measurements.
• Setting the mechanical brake function (Hoist mode 1)
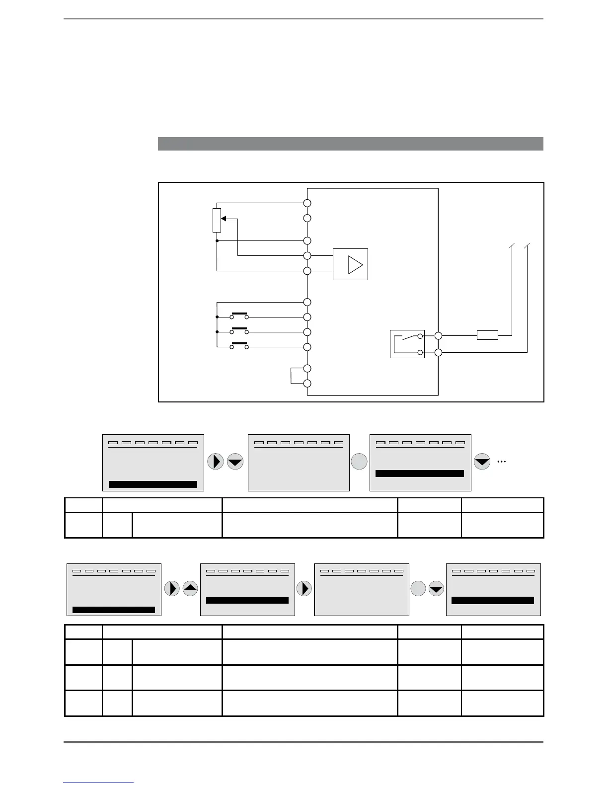
Basic connections
S1+
1
S1-
C1
C2
C3
+10V
0V10
Analog Input 1
COM-DI
0V 24V
- 10V
S3
9
7
8
Sorgente Indietro FR
Abilitazione
Sorgente Avanti FR
+24V OUT
Dig.inp 1
Dig.inp 2
Dig.inp E
2
+
-
R1
(2 ... 5 kohm)
R21
R24
Dig. Output 2
(Relay 2)
BRK
Holding Brake
Aux Relay coil
Set the following parameters as shown in the “Set to” column:
T+ T-ENLOC ILim n:0 AL
10 MONITOR FUNCTION
11 COMMANDS
12 DIGITAL INPUTS
13 DIGITAL OUTPUTS
T+ T- EN LO C ILim n:0 AL
1 3 . 0 2
PAR: 1312
Digital output 2 src
Value: 1064
Drive ready
E
T+ T- EN LO C ILim n:0 AL
1 3 . 0 2
PAR: 1312
Digital output 2 src
Value: 1064
Drive ready
Menu PAR Description Default Set to
13.2 1312 Dital output 2 src
Selection of the function of digital output 2
(another available digital output may be used)
Drive ready Brake control mon
T+ T-ENLOC ILim n:0 AL
19 REGULATOR PARAM
20 TORQUE CONFIG
21 SENSORLESS
22 FUNCTIONS
T+ T- EN LO C ILim n:0 AL
2 2 . 1 3 . 0 1
PAR: 3170
Brake control funct
Value: 0
E
T+ T-ENLOC ILim n:0 AL
22.11 PADS
22.12 VDC CONTROL
22.13 BRAKE CONTROL
22.14 DIMENSION FACT
x 2
Disable
T+ T- EN LO C ILim n:0 AL
2 2 . 1 3 . 0 1
PAR: 3170
Brake control funct
Value: 3
x 2
Hoist mode 1
Menu PAR Description Default Set to
22.13.1 3170 Brake control funct
This parameter is used to enable the Brake Control
function mode.
Disable Hoist mode 1
22.13.2 3172 Brake open delay
Setting of the delay for opening an external
mechanical brake.
0.20
Based on customer
application
22.13.3 3174 Brake close delay
Setting of the delay to reach the motor zero
speed before closing the brake.
0.20
Based on customer
application

Table of Contents

Related product manuals