EasyManua.ls Logo

Honeywell H-S81-HS - Page 63

Honeywell H-S81-HS
71 pages
Print Icon
To Next Page IconTo Next Page
To Next Page IconTo Next Page
To Previous Page IconTo Previous Page
To Previous Page IconTo Previous Page
Loading...
63 Safety Bus Manual — P/N LS10177-000HI-E:B 02/21/2019
Hardware, Installation, and Wiring Diagrams
123
45
6
S81-T9003-1
TB-01
BR1
+V
-V
+Link-1
-Link-1
+Link-2
-Link-2
24VDC POWER SUPPLY
LINK 1
LINK 1
-V
-V
+V
+V
TB-1
SLK2
+LK2
-LK2
SLK1
+LK1
-LK1
TB-2
SB-XXX
TB-3
-L1
+L1
-L2
+L2
-L3
+L3
-L4
+L4
TB-4
-L5
+L5
-L6
+L6
-L7
+L7
-L8
+L8
12
3
4
56
7
8
12
3
4
56
7
8
12
3
4 12
3
4
56
-V
-V
+V
+V
TB-1
SLK2
+LK2
-LK2
SLK1
+LK1
-LK1
TB-2
TB-3
-L1
+L1
-L2
+L2
-L3
+L3
-L4
+L4
TB-4
-L5
+L5
-L6
+L6
-L7
+L7
-L8
+L8
12
3
4
56
7
8
12
3
4
56
7
8
12
3
4 12
3
4
56
-V
-V
+V
+V
TB-1
SLK2
+LK2
-LK2
SLK1
+LK1
-LK1
TB-2
TB-3
-L1
+L1
-L2
+L2
-L3
+L3
-L4
+L4
TB-4
-L5
+L5
-L6
+L6
-L7
+L7
-L8
+L8
12
3
4
56
7
8
12
3
4
56
7
8
12
3
4 12
3
4
56
-V
-V
+V
+V
TB-1
SLK2
+LK2
-LK2
SLK1
+LK1
-LK1
TB-2
TB-3
-L1
+L1
-L2
+L2
-L3
+L3
-L4
+L4
TB-4
-L5
+L5
-L6
+L6
-L7
+L7
-L8
+L8
12
3
4
56
7
8
12
3
4
56
7
8
12
3
4 12
3
4
56
-V
-V
+V
+V
TB-1
SLK2
+LK2
-LK2
SLK1
+LK1
-LK1
TB-2
TB-3
-L1
+L1
-L2
+L2
-L3
+L3
-L4
+L4
TB-4
-L5
+L5
-L6
+L6
-L7
+L7
-L8
+L8
12
3
4
56
7
8
12
3
4
56
7
8
12
3
4 12
3
4
56
-V
-V
+V
+V
TB-1
SLK2
+LK2
-LK2
SLK1
+LK1
-LK1
TB-2
TB-3
-L1
+L1
-L2
+L2
-L3
+L3
-L4
+L4
TB-4
-L5
+L5
-L6
+L6
-L7
+L7
-L8
+L8
12
3
4
56
7
8
12
3
4
56
7
8
12
3
4 12
3
4
56
-V
-V
+V
+V
TB-1
SLK2
+LK2
-LK2
SLK1
+LK1
-LK1
TB-2
TB-3
-L1
+L1
-L2
+L2
-L3
+L3
-L4
+L4
TB-4
-L5
+L5
-L6
+L6
-L7
+L7
-L8
+L8
12
3
4
56
7
8
12
3
4
56
7
8
12
3
4 12
3
4
56
-V
-V
+V
+V
TB-1
SLK2
+LK2
-LK2
SLK1
+LK1
-LK1
TB-2
TB-3
-L1
+L1
-L2
+L2
-L3
+L3
-L4
+L4
TB-4
-L5
+L5
-L6
+L6
-L7
+L7
-L8
+L8
12
3
4
56
7
8
12
3
4
56
7
8
12
3
4 12
3
4
56
123
45
6BR2
address
XX
SB-XXX
address
XX
SB-XXX
address
XX
SB-XXX
address
XX
SB-XXX
address
XX
XPS
+V
XPS
-V
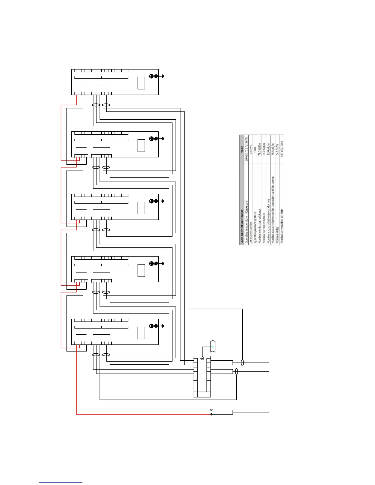
· To guarantee correct system operation it is important to make sure that the metal boxes containing the modules are properly
grounded.
· Cables shall be in conduit, maximum 20 feet (6.096 meters) and in the same room.
· To ensure proper functioning of the system all wiring shall be made with shielded cable intended for CanBus communication,
KDYLQJȍW\SLFDOLPSHGDQFH7KHIROORZLQJWDEOHVVKRZVRWKHUFKDUDFWHULVWLFVRIWKHFDEOH
BT SAFETY EARTH BAR
YE/GN 16AWG
(Cable only)
Figure 7.8 Safety Bus Internal Wiring

Table of Contents

Other manuals for Honeywell H-S81-HS

Related product manuals