EasyManua.ls Logo

Huawei SmartAX MA5600T - Page 201

Huawei SmartAX MA5600T
1979 pages
To Next Page IconTo Next Page
To Next Page IconTo Next Page
To Previous Page IconTo Previous Page
To Previous Page IconTo Previous Page
Loading...
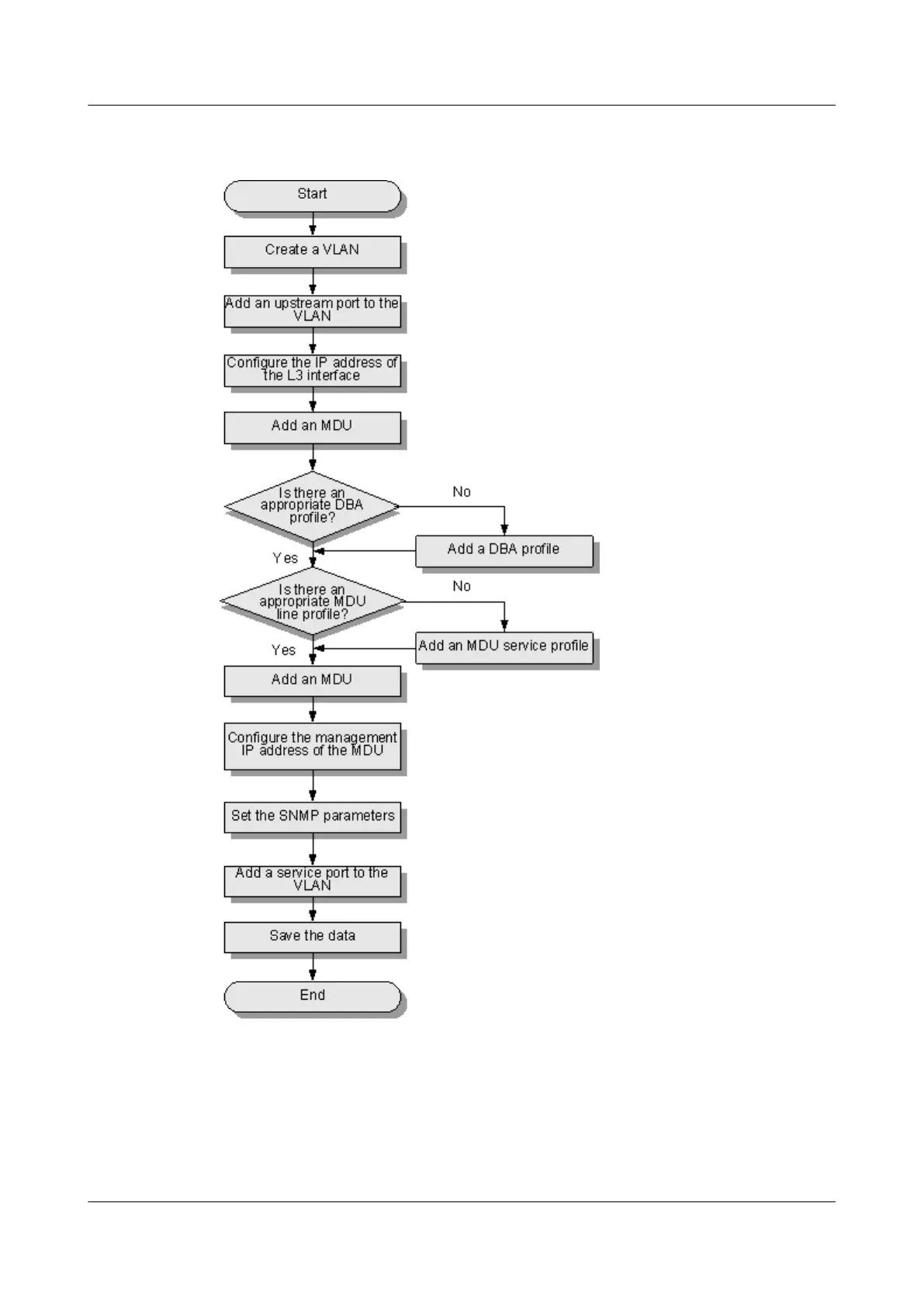
Figure 1-80 Flowchart for commissioning the management channel between the OLT and the
GPON MDU
Procedure
Step 1 Create a VLAN.
The VLAN ID is 20, and the VLAN type is smart VLAN.
SmartAX MA5600T/MA5603T/MA5608T Multi-service
Access Module
Commissioning and Configuration Guide
1 Commissioning
Issue 01 (2014-04-30) Huawei Proprietary and Confidential
Copyright © Huawei Technologies Co., Ltd.
176

Table of Contents

Other manuals for Huawei SmartAX MA5600T

Related product manuals