EasyManua.ls Logo

IFM Electronic AC402S - Page 262

IFM Electronic AC402S
272 pages
Print Icon
To Next Page IconTo Next Page
To Next Page IconTo Next Page
To Previous Page IconTo Previous Page
To Previous Page IconTo Previous Page
Loading...
SmartPLC SafeLine AC4S with fieldbus interfaces
262
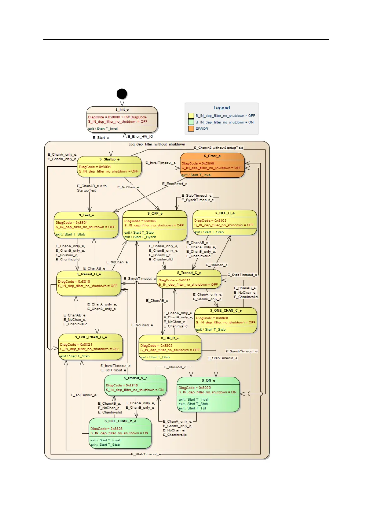
State diagram (state machine)
42983
The state diagram shows the logical signal evaluation of the logical device:
>

Table of Contents

Related product manuals