EasyManua.ls Logo

MD Helicopters 369D - Page 305

MD Helicopters 369D
722 pages
Print Icon
To Next Page IconTo Next Page
To Next Page IconTo Next Page
To Previous Page IconTo Previous Page
To Previous Page IconTo Previous Page
Loading...
CSP-HMI-3
MD Helicopters, Inc.
MAINTENANCE MANUAL
[ Main Menu ]
[ HMI3 Book TOC ]
[ Chapter 96 TOC ]
96-01-00
Page 225
Revision 11
The information disclosed herein is proprietary to MD Helicopters, Inc.
Neither this document nor any part hereof may be reproduced or transferred to
other documents or used or disclosed to others for manufacturing or any other
purpose except as specifically authorized in writing by MD Helicopters, Inc.
Copyright © 19992016 by MD Helicopters, Inc.
G96-0016-12
A
TB700-1
TB700-2
TB700-3
TB700-4
TB700-5
TB700-6
TB700-7
A
B
C
D
E
F
TB700-8
AIRSPEED
ALTIMETER
IVSI
CLOCK
N2/NR TACH
XDS117
XDS115
OIL PRESS
XDS138
TORQUE
N1 TACH
XDS136
TOT
XDS137
PNL LTS
PNL LTS
PNL LTS
PNL LTS
PNL LTS
(TB502-7C) L535C22
L528G20
L533M22
(TB502-7D) L533D22
L528H20
(TB502-7E) L533E22
L534H20
(TB502-8B) L533F22
D501D20N (TB6-6)
COMMON
GND
COMMON
GND
E528A22 (P1-C)
COMMON
GND
A B
SP14
A B
SP15
BLK
BLK
L528C20
L528B20
XDS112
COMP LT
L539E20N (P618-n)
E3
TB6
GRD
BUS
-
+
B
C
D
E
F
A
B
C
D
E
F
A
B
C
D
E
F
L528K20
L528L20
L534G20
L534D20
L534F20
L534E20
A
B
C
D
E
F
(P618-Y) L527E22
(P618-b) L527F22
(P618-d) L527G22
A
B
C
D
E
F
A
B
C
D
E
F
A
B
C
D
E
F
L535B20 (P4-H)
E529A22 (P2-A)
D501G20
E510A22 (XDS14-2)
E560A22 (XDS7-2)
D501H20
D501E20N (TB6-4)
RV510E16N
CNS9B22 (P509-B)
CNS57F22 (TB502-2F)
E501F20N
E510D20 (P19-E)
L532F22N (P18-p)
D501E20N
E563A22 (P12-W)
H501A16 (HR1-(-))
E521E22 (P618-q)
D501D20N
RV510B16N (E2)
1
2
3
4
5
6
7
8
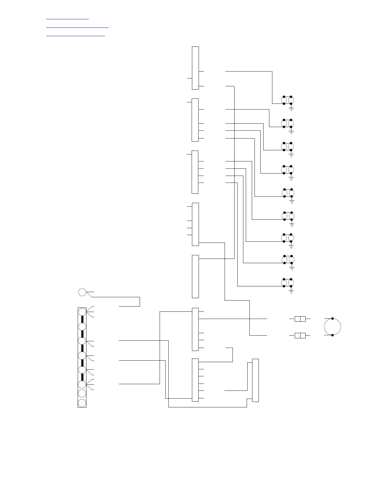
Figure 204. Console Wiring Diagram, Instrument Panel with Center Console
(369D; 003 723) (Sheet 6 of 7)

Table of Contents

Other manuals for MD Helicopters 369D

Related product manuals