EasyManua.ls Logo

MD Helicopters 369D - Page 306

MD Helicopters 369D
722 pages
Print Icon
To Next Page IconTo Next Page
To Next Page IconTo Next Page
To Previous Page IconTo Previous Page
To Previous Page IconTo Previous Page
Loading...
CSP-HMI-3
MD Helicopters, Inc.
MAINTENANCE MANUAL
[ Main Menu ]
[ HMI3 Book TOC ]
[ Chapter 96 TOC ]
Page 226
Revision 11
96-01-00
The information disclosed herein is proprietary to MD Helicopters, Inc.
Neither this document nor any part hereof may be reproduced or transferred to
other documents or used or disclosed to others for manufacturing or any other
purpose except as specifically authorized in writing by MD Helicopters, Inc.
Copyright © 19992016 by MD Helicopters, Inc.
A
TB502-1
TB502-2
TB502-3
TB502-4
(TB6-1) CNS57F22
(TB5-1C) RV514F22
A
B
C
D
E
F
TB502-5
(TB7-3E) RV514B22
TB502-6
TB502-7
(P12-d) L534A22
A
B
C
D
E
F
TB502-8
A
B
C
D
E
F
TB502-9
TB502-10
TB502-11
TB502-12
RV514S22
TB502-14
TB502-15
RV514R22
L533B22
L533F20 (TB700-4A)
L533H22
TB502-20
E108A20 (P19-L)
TB502-16 TB502-17 TB502-18
TB502-19
E508E22 (P618-C)
E559AB22 (P12-D)
CNS12B22dd
P509
INTERCOM
SYSTEM
L533G22
TB502-13
J503D20 (XDS9-S1-NC)
G96-0016-13
CR10
R30
2
1
3
TB106
RV514T22
AUDIO
COMMON
AUDIO
COMMON
AUDIO
COMMON
PNL
LTS
PNL
LTS
PNL
LTS
B
C
D
E
F
A
B
C
D
E
F
A
B
C
D
E
F
A
B
C
D
E
F
A
B
C
D
E
F
A
B
C
D
E
F
(P4-J) L534B22
(TB700-1E) L533C22
(TB700-2A) L533D22
(TB700-3A) L533E22
A
B
C
D
E
F
A
B
C
D
E
F
A
B
C
D
E
F
A
B
C
D
E
F
L522AC22 (P617-J)
L522AB22
A
B
C
D
E
F
A
B
C
D
E
F
E559AA22 (XDS18-3)
E559AC22 (K304-5)
E508EE22 (P12-V)
E518A22 (P12-T)
E524B22 (P1-D)
E524B20 (P618-R)
E522E22 (P19-A)
E522D22 (P2-C)
E522CC22 (P618-S)
A
B
C
D
E
F
A
B
C
D
E
F
J501AD20 (P618-j)
J503EE20 (K104-3)
J507A20 (P19-U)
J507AA20 (K104-2)
A
B
C
D
E
F
RV514P22
E533A22 (P19-C)
RV514Q22
RV514A22 (P19-M)
A
B
C
D
E
F
A
B
C
D
E
F
CNS14B22
CNS13B22
CNS56A22
CNS22A22
CNS10B22
CNS18A22
CNS6A22
CNS33A22
CNS34A22
CNS11B22
CNS16B22
RV511A22
CNS55A22 (TB7-11D)
CNS15B22 (TB7-11B)
CNS31A22 (TB7-8F)
CNS29A22 (TB7-9C)
CNS24A22 (TB7-10B)
CNS32A22 (TB7-10D)
CNS25A22 (TB7-8C)
CNS30A22 (TB7-10F)
CNS21A22 (TB5-1A)
CNS20A22 (TB5-2B)
CNS23A22 (TB5-4B)
CNS19A22 (TB5-2C)
CNS9B22 (TB6-1)
CNS17C22 (TB501-2)
D
T
V
U
S
R
M
N
L
K
P
J
H
cc
bb
C
E
aa
F
Z
Y
W
X
B
A
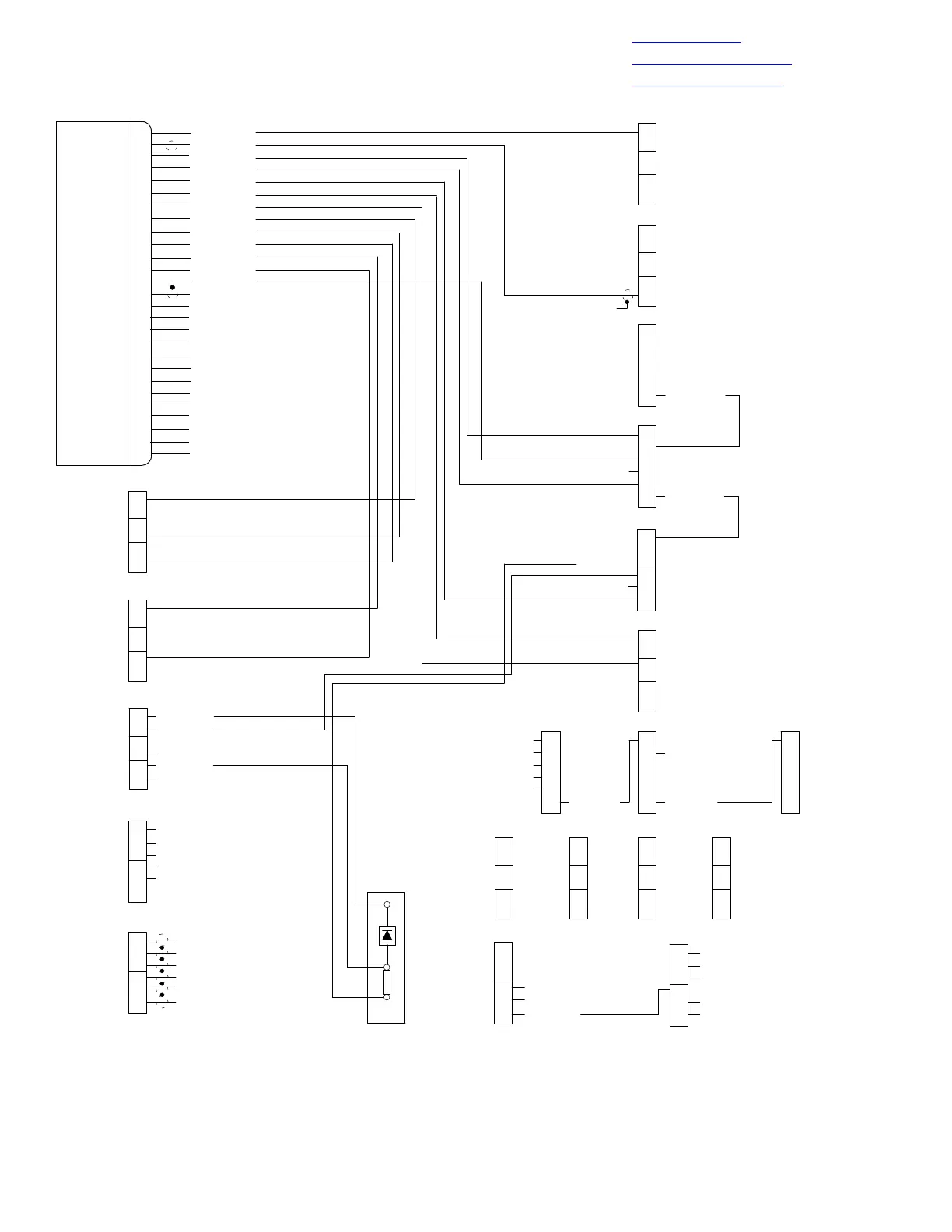
Figure 204. Console Wiring Diagram, Instrument Panel with Center Console
(369D; 003 723) (Sheet 7 of 7)

Table of Contents

Other manuals for MD Helicopters 369D

Related product manuals