EasyManua.ls Logo

MD Helicopters 369D - Page 380

MD Helicopters 369D
722 pages
Print Icon
To Next Page IconTo Next Page
To Next Page IconTo Next Page
To Previous Page IconTo Previous Page
To Previous Page IconTo Previous Page
Loading...
CSP-HMI-3 MD Helicopters, Inc.
MAINTENANCE MANUAL
[ Main Menu ]
[ HMI3 Book TOC ]
[ Chapter 96 TOC ]
Page 234
Revision 9
96-02-00
The information disclosed herein is proprietary to MD Helicopters, Inc.
Neither this document nor any part hereof may be reproduced or transferred to
other documents or used or disclosed to others for manufacturing or any other
purpose except as specifically authorized in writing by MD Helicopters, Inc.
Copyright © 19992016 by MD Helicopters, Inc.
TB200-8
TB200-9
TB200-10
E37
(J1201-22) L1016B22
2L1016C22
(W215)
(J1201-42) W1088A22
W1088B22 (P19-F)
A
B
C
D
EF
E36
(DS100-1) L1013A16N
M1020A16N (J605-B)
M1021A16N (J605-C)
APX100 SQ SW
P1048A22N (K308-X2)
P1087A22N (P19-E)
E1174A22N
K1005A22N (P107-C)
C1018A22N (P106-C)
M1262A22N (J109-U SHLD)
2ICS032A22N (J109-T)
2L1014E22N (J112-D)
M1178A22N
1L1017D22N
(K201-X2) M1179A22N
(K200-X2) W1038A22N
Q1171A22N
(P19-H) P1097A22N
(P105-C) C1019A22N
(J130-R SHLD) M1263A22N
(J130-T) 1ICS031A22N
(J113-D) 1L1014E22N
(SP71-A) E1093B22N
2L1017D22N
E38
GCU1A22N WHT (P1203-F)
A B
1
2
2L1016F22
2L1017A22
G
DS251 RIGHT SKID
A B
SP1171
SP1311
A B
1
2
1L1016F22
1L1017A22
R
DS250 LEFT SKID
A B
SP1151
SP1321
2L1016E22
2L1017B22
1L1016E22
1L1017B22
2L1016D22
2L1017C22
1L1016D22
1L1017C22
SP117
SP131
SP115
SP132
SP116
SP133
SP114
SP134
FUEL QTY
SENSOR
R251
RED
BLU
BLK
BLK
D
B
H
E
J251P
(J1201-29) E1172B22
(J1201-30) E1173B22
A
B
(J1201-27) Q1170B22
START
PUMP
P250J B250
A
B
(J1201-29) M1177B22
J103
UTIL
RECP
369D24254
G96-0023-7
(SP200-A) W1304A22N
TB200-7
(J1201-16) K10062C22
2K1006D22 (J112-B)
10 9
CR2
TB1001
A B
A B
A B
A B
A B
A B
A B
A B
K1047A22 (TB1001-3)
2K1006G22 (J112-A)
K1006J22
J1072A22 (K104-B)
J1072B22 (J1301-L)
P1049B22 (TB1001-5)
P1060A22 (K312-A1)
(J113-B) 1K1006D22
(J113-A) 1K1006G22
22 AWG JMPR
(K301-X1) K1057A22
K1006H22
(P1203-H) P1049A22
ABC
D
EFG
H
JKLM
NPRS
TWYZ
ABC
D
EFG
H
JKLM
NPRS
TWYZ
(J1201-23) W1043B22
(J1201-24) E1137A22
(J1201-25) E1104A22
1L1016C22
L1167A22 (J208-A)
W1037A22 (K200-X1)
W1036A22 (P529-B)
E1136A22 (P202-A)
E1100A22 (P19-L)
W1302A22 (P19-A)
E1103A22 (J1301-E)
W1300B22 (J1201-73)
W1094C22 (P19-J)
W1266B22 (TB1003-2)
W1046B22 (TB1003-5)
W1045A22 (BATT-D)
J1001G22 (S203-1)
(TB1003-1) W1266A22
(SP81-B) W1096A22
(SP201-A) W1303A22
(SP82-B) W1253A22
(M5) J1001F22
ABC
D
EFG
H
JKLM
NPRS
TWYZ
ABC
D
EFG
H
JKLM
NPRS
TWYZ
GCU1A22N BLU (P1203-D)
GCU1A22N ORN (P1203-R)
ABC
D
EFG
H
JKLM
NPRS
TWYZ
ABC
D
EFG
H
JKLM
NPRS
TWYZ
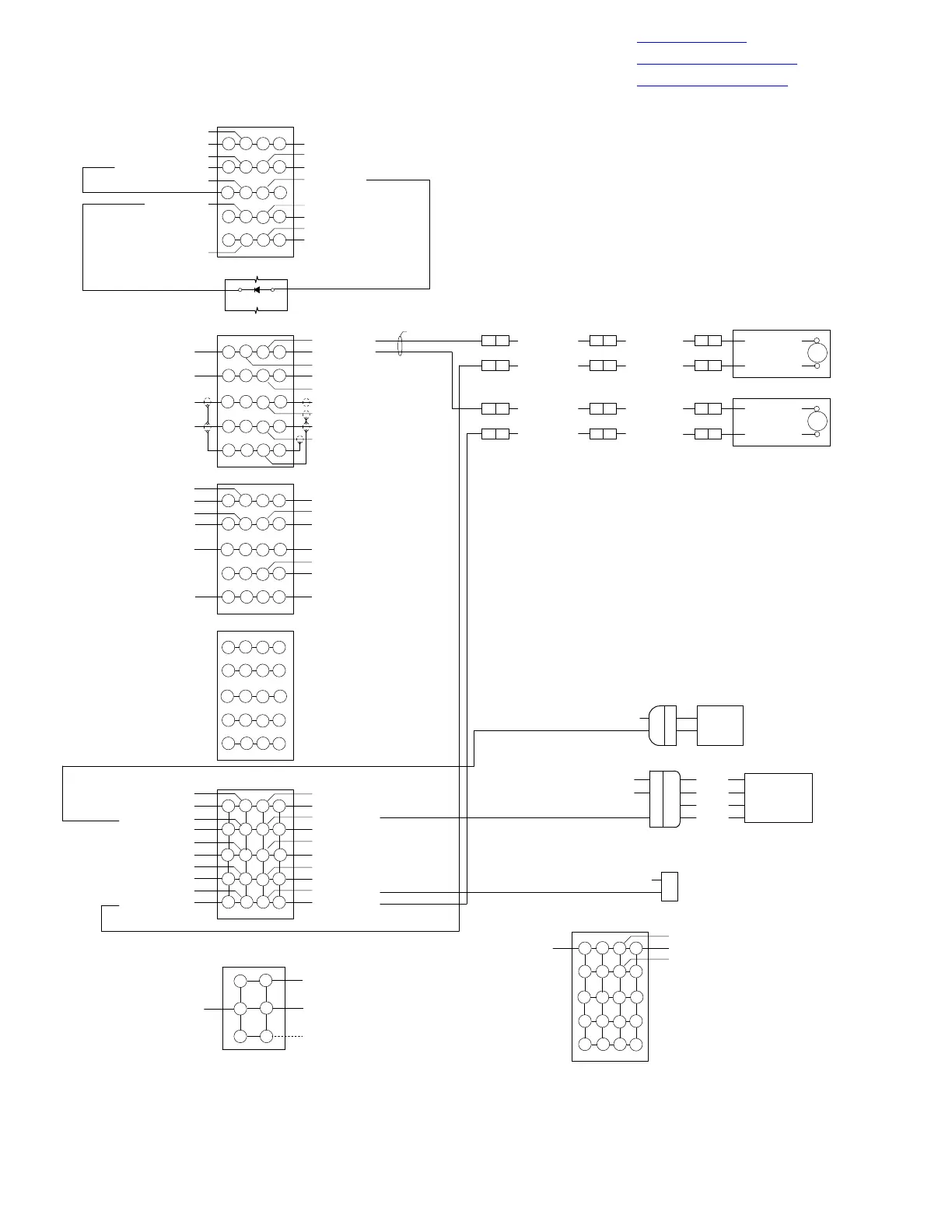
Figure 205. Fuselage Wiring Diagram (369E; 384 508, 369FF; 076 095
500N; 001 044) (Sheet 7 of 9)

Table of Contents