EasyManua.ls Logo

MD Helicopters 369D - Page 394

MD Helicopters 369D
722 pages
Print Icon
To Next Page IconTo Next Page
To Next Page IconTo Next Page
To Previous Page IconTo Previous Page
To Previous Page IconTo Previous Page
Loading...
CSP-HMI-3 MD Helicopters, Inc.
MAINTENANCE MANUAL
[ Main Menu ]
[ HMI3 Book TOC ]
[ Chapter 96 TOC ]
Page 248
Revision 9
96-02-00
The information disclosed herein is proprietary to MD Helicopters, Inc.
Neither this document nor any part hereof may be reproduced or transferred to
other documents or used or disclosed to others for manufacturing or any other
purpose except as specifically authorized in writing by MD Helicopters, Inc.
Copyright © 19992016 by MD Helicopters, Inc.
(TB200-8S) W1302A22
P19
ENG. PWR.
OUT WARN.
UNIT
N
U
R
S
P
T
P19
J1074A22
22 AWG
JMPR
22 AWG JMPR
TB1001
TB1003
CR1
TZ1
7
8
910
22 AWG JMPR
J1071B22
A2
A3
A1
B1
B2
B3
X1
X2
J1001A22
J1074B22
J1075A22
AUTO REIGN.
RELAY
K104
J1073A22
A2
A3
A1
B1
B2
B3
X1
X2
K200
BATT.
HI TEMP.
RELAY
(TB200-8H) W1037A22
(E37-A) W1038A22N
A1A2
X1
X2
CR28
K310
BATT. RELAY
(BATT-A) P1032A2
P1034A22
P1034B22
P1035A22
A1
A2
X1
X2
CR29
K309
APU RELAY
P1029A2
P1028A2N E4
+
-
EXT PWR
RECPT 28VDC
CR201
34
(TB200-7G) K1047A22
K1047B22
1
2
369D22109
BUS BAR
P2005A10 (W2) (IN CONSOLE)
CR2001
12 AWG
JMPR
P2004A10 (W3) (IN CONSOLE)
CR2002
12AWG
JMPR
J100
12AWG
JMPR
3
P2003A10 (W4)
(IN CONSOLE)
12 AWG
JMPR
CR2003
E4E5
E1285A4N
AS301
12
12
P1059A2 (K312-A)
P1125A22 WHT
P1125A22 BLU
369D24258-5 BUS BAR
P1030A22
P1030B22
TB1001
CR30
12
CR202
56
(TB200-7Y) P1049B22
P1049C22
A1A2
X1
X2
CR204
K308
FWD
LINE
CNTR
(E37-C)
(P1203-A) P1050A22
SP71
B A E1093B22N (E37-W)E1093A22
S199
A B
SP70
SP701
C
NO
NC
STOW
E1092B22
E1094A22
NR DISABLE SWITCH
(SHOWN IN ACTUATED POSITION)
P1201J
(TB200-7R) J1007A22
51
52
369D24254
G96-0028-2
B A
A
B
C
D
E
L
M
F
G
J
H
K
P1084B22
W1085A22
W1086A22
(E37-D) P1087A22N
(TB200-8L) E1100A22
W1099A22
(TB200-90) W1088B22
E1092A22
(TB200-9H) E1094C22
(E37-E) P1097A22N
31
32
33
34
35
36
37
38
39
40
41
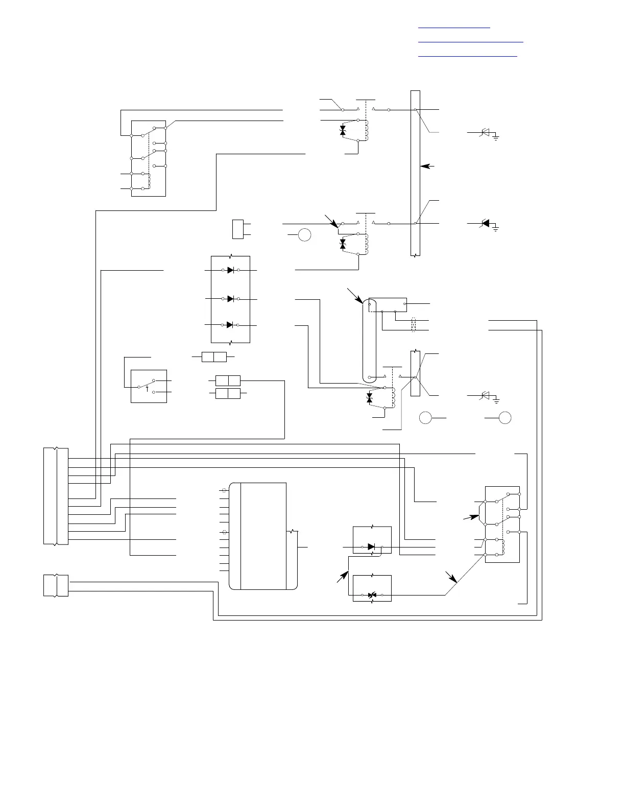
Figure 208. Fuselage Wiring Diagram (369E; 509 & Subs, 369FF; 096 & Subs
500N; 045 & Subs) (Sheet 2 of 9)

Table of Contents

Other manuals for MD Helicopters 369D

Related product manuals