EasyManua.ls Logo

MD Helicopters 369D - Page 544

MD Helicopters 369D
722 pages
Print Icon
To Next Page IconTo Next Page
To Next Page IconTo Next Page
To Previous Page IconTo Previous Page
To Previous Page IconTo Previous Page
Loading...
CSP-HMI-3 MD Helicopters, Inc.
MAINTENANCE MANUAL
[ Main Menu ]
[ HMI3 Book TOC ]
[ Chapter 96 TOC ]
Page 208
Revision 11
96-40-00
The information disclosed herein is proprietary to MD Helicopters, Inc.
Neither this document nor any part hereof may be reproduced or transferred to
other documents or used or disclosed to others for manufacturing or any other
purpose except as specifically authorized in writing by MD Helicopters, Inc.
Copyright © 19992016 by MD Helicopters, Inc.
CB106
ENG OUT
1
2
5A
CB103
N2 GOV
1
2
5A
CB101
INST
1
2
5A
CB104
WARN PNL LT
1
2
5A
NOTE 1
NOTE 2
NOTE 3
J
C
TB503-8
S
P9J
A B
SP205
1
2
S107
REAR SEAT
XDS202
REAR SEAT
MAP LT
12
E14
XDS205
PILOT
MAP LT
12
1
2
3
R5
50 ±10%
Ω
BR
T
DIM
S108A
3
2
1
4
5
PNL LT
POT R110
JMPR
20 GA
DIMMER
INDICATOR
LIGHTS
P12
TB6
GRD
BUS
DS1
1
B
F
A
TB503-2
A
F
TB503-1
TB502-7
A
F
TB502-8
A
TB502-9
J15
PNL LTS
J16
PNL LTS
J13
PNL LTS
4
3
REF SEC
96-10-00
TB105
A B
SP15
A B
SP14
DS11
2
COMP
LT
PNL LTS ETC
+
XDS119
CLOCK
LT
J
J4P
G96-4001-2
4
X
J
D
F
A
E
D
C
B
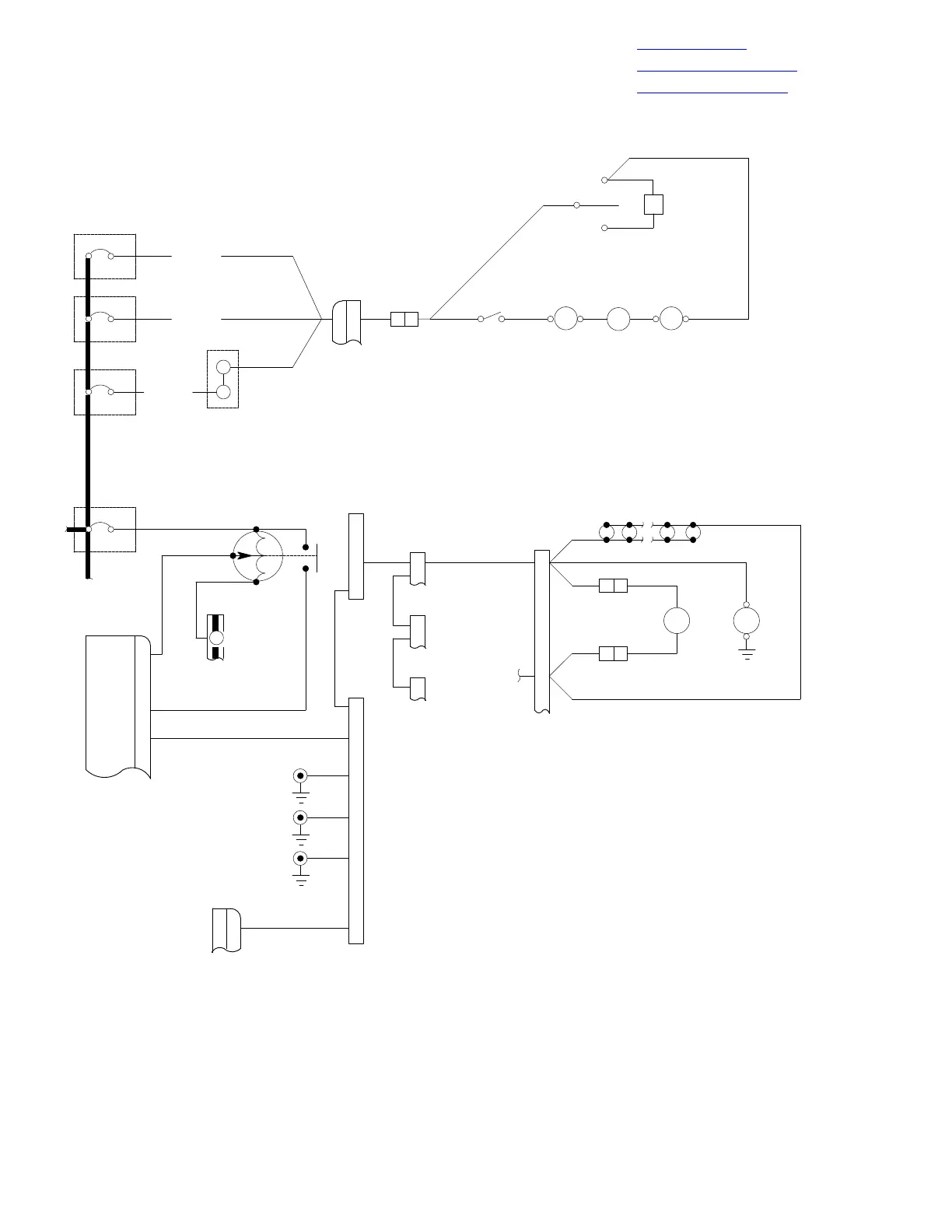
Figure 203. Lighting System Wiring Diagram (Sheet 2 of 4)

Table of Contents

Other manuals for MD Helicopters 369D

Related product manuals