EasyManua.ls Logo

MD Helicopters 369D - Page 665

MD Helicopters 369D
722 pages
Print Icon
To Next Page IconTo Next Page
To Next Page IconTo Next Page
To Previous Page IconTo Previous Page
To Previous Page IconTo Previous Page
Loading...
CSP-HMI-3MD Helicopters, Inc.
MAINTENANCE MANUAL
[ Main Menu ]
[ HMI3 Book TOC ]
[ Chapter 97 TOC ]
97-04-00
Page 105
Revision 12
The information disclosed herein is proprietary to MD Helicopters, Inc.
Neither this document nor any part hereof may be reproduced or transferred to
other documents or used or disclosed to others for manufacturing or any other
purpose except as specifically authorized in writing by MD Helicopters, Inc.
Copyright © 19992016 by MD Helicopters, Inc.
L
K
F
ICS21B22
T
T
W
Y
Z
ICS19B22
BLU
ORN
BLU
ORN
5
4
3
2
ICS22B22
1
ICS20A22
ICS21A22
ICS24B22
ICS18A22
7
Y
X
F
WHT (P241-C)
ORN
WHT
E
BLU (P241-20)
D
ORN (P241-X)
6
WHT (P241-1)
WHT
J
C
ORN (P241-19)
ORN
H
K
BLU (P241-Z)
V
G
U
S
P
R
N
M
WHT
ICS26B22 (TB502-5K)
WHT
WHT
WHT
ICS22C22
ICS20B22
WHT
WHT
TB73
SRPN
MJ
HG
E
DCB
A
WHT
WHT
ICS18B22
BLU
BLU
ICS19A22
J10P
ICS24C22
BLU
BLU
Z
BLU
BLU
A
B
L
BLU (TB5026B)
BLU
BLU
WHT (TB502-5E)
BLU (TB502-7J)
WHT (TB502-5M)
BLU (TB502-7H)
WHT (TB502-5L)
BLU (TB502-7G)
WHT (TB502-5J)
11
1
2
3
4
5
6
7
8
9
10
12
13
14
15
16
17
18
19
20
21
22
23
24
25
26
27
28
G97-0404-2
WHT
BLU
WHT
BLU
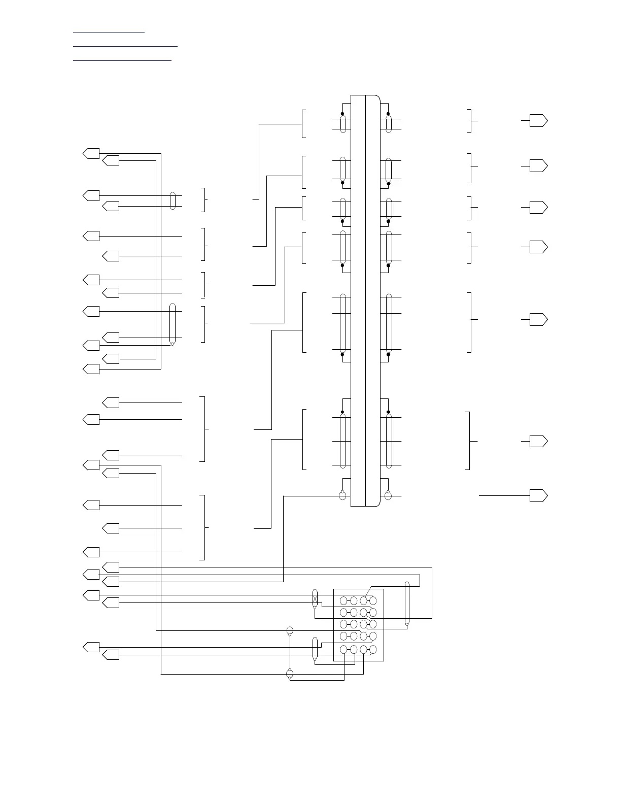
Figure 101. Wiring Diagram Audio Control Panel KMA24H (Sheet 2 of 4)

Table of Contents

Other manuals for MD Helicopters 369D

Related product manuals