EasyManua.ls Logo

MD Helicopters 369D - Page 671

MD Helicopters 369D
722 pages
Print Icon
To Next Page IconTo Next Page
To Next Page IconTo Next Page
To Previous Page IconTo Previous Page
To Previous Page IconTo Previous Page
Loading...
CSP-HMI-3MD Helicopters, Inc.
MAINTENANCE MANUAL
[ Main Menu ]
[ HMI3 Book TOC ]
[ Chapter 97 TOC ]
97-04-00
Page 111
Revision 12
The information disclosed herein is proprietary to MD Helicopters, Inc.
Neither this document nor any part hereof may be reproduced or transferred to
other documents or used or disclosed to others for manufacturing or any other
purpose except as specifically authorized in writing by MD Helicopters, Inc.
Copyright © 19992016 by MD Helicopters, Inc.
A
B
C
D
E
F
TB7-2
BLK
BLK
GRN
A
B
C
D
E
F
TB7-7
BLU
YEL
A
B
C
D
E
F
TB7-1
BLK
BLK
BLK
JMPR
GRN
A
B
C
D
E
F
TB7-5
A
B
C
D
E
F
TB7-9
GRN
A
B
C
D
E
F
WHT
WHT
WHT
JMPR
TB7-3
A
B
C
D
E
F
TB7-4
WHT
WHT
A
B
C
D
E
F
TB7-11
RED
RED
A
B
C
D
E
F
TB7-10
RED
RED
RED
A
B
C
D
E
F
TB7-8
GRN
GRN
8 7 6 5 4 3
2
1
4
2
3
1
XMIT ICS
A
D
B
C
E
F
J544
COPILOT
1
3
2
4
J513
PILOT
4
2
3
1
J546
RIGHT REAR
4
2
3
1
J547
LEFT REAR
G97-0407-2
4
2
3
1
J545
CENTER FRONT
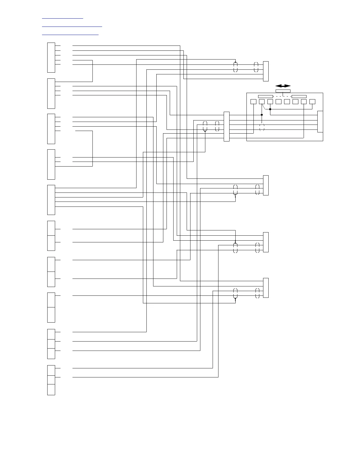
Figure 103. Wiring Diagram Audio Control Panel KMA24H (Generic Vendor Installation)
(Sheet 2 of 2)

Table of Contents

Other manuals for MD Helicopters 369D

Related product manuals