EasyManua.ls Logo

Micros Systems Workstation 5 - IDN Port RS232 Interface; RS232 Receive; RS232 Transmit

Micros Systems Workstation 5
156 pages
Print Icon
To Next Page IconTo Next Page
To Next Page IconTo Next Page
To Previous Page IconTo Previous Page
To Previous Page IconTo Previous Page
Loading...
2-28 Workstation 5 Field Service Guide
Workstation 5 System Board Technical Descriptions
Point Of Sale Interfaces
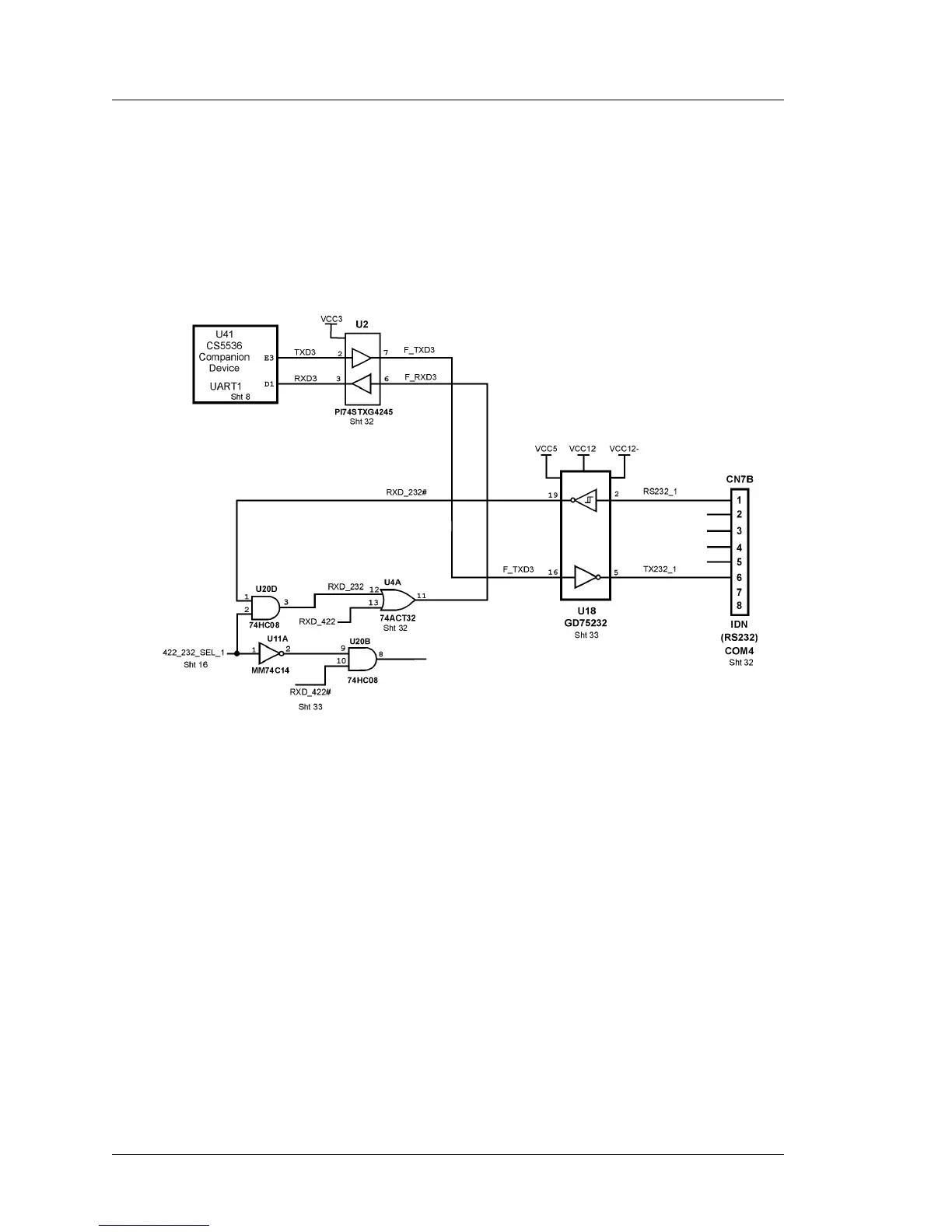
IDN Port RS232 Interface (ABRD88 - Sheets 8, 16, 32 and 33)
The primary function of the IDN port is to support MICROS IDN printing
devices. However, through application software, the port can be configured to
support a host of RS232 devices through a simple TX/RX interface. The
RS422 and RS232 port functions cannot be used at the same time.
Figure 2-14, below breaks out the RS232 interface from the IDN Interface.
Figure 2-14: Workstation 5 System Board IDN RS232 Port
RS232 Transmit
RS232 Data at 3.3V levels appear at the output of UART in U41, and
converted to +5V logic by U2. F_TXD3 is fed directly to RS232 Transceiver
U18 and on to CN4, the COM4 connector.
RS232 Receive
RS232 Receive data RXD_232# from transceiver U18 is fed to U20-1 where it
is ANDed with 422_232_SEL_1 at U20-2 to produce RXD_232. RXD_232
appears at U4-11 (the RS422 interface is inactive) and fed to level shifter U2
and the UART.

Table of Contents