EasyManua.ls Logo

Nautel Vector-LP VR125 - Page 111

Nautel Vector-LP VR125
150 pages
Print Icon
To Next Page IconTo Next Page
To Next Page IconTo Next Page
To Previous Page IconTo Previous Page
To Previous Page IconTo Previous Page
Loading...
Dimensions = mm (inches)
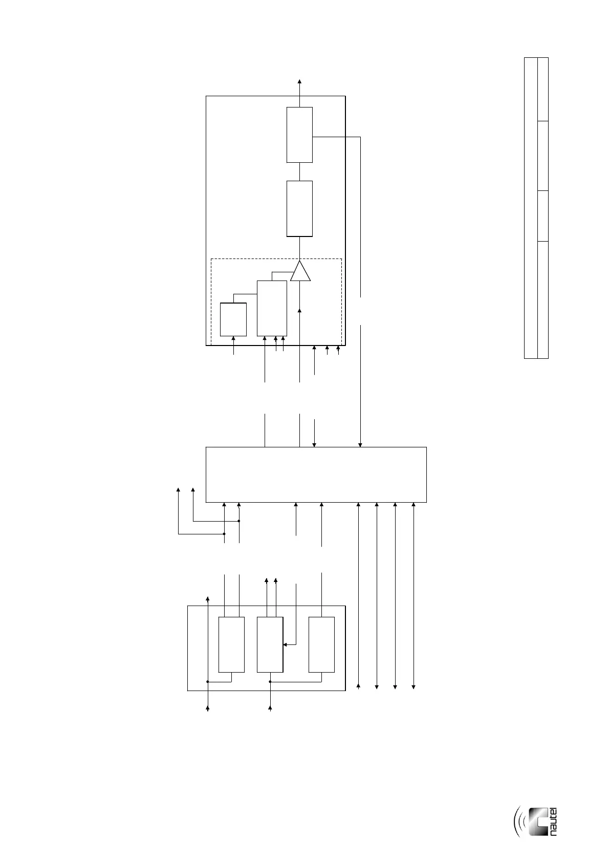
Block Diagram – Vector-LP Radio Beacon Transmitter
Issue 1.1 Not to Scale Figure 6-1 Page 6-3 (6-4 Blank)
PA
OPTION)
B
SUPPLIES
LVPS POWER
A
+/- VDC
CONTROL/MONITOR
B+ (B) (DC POWER)
B+ (A) (DC POWER)
+/- VDC (B)
EXCITER AND
+/- VDC (B)
+/- VDC (A)
INT SERIAL LINK,
MONITOR
MODULATOR
SMPS
DC/DC LVPS
DC POWER
DUAL AC/DC
+/- VDC (A)
STAGES
CONTROL/MONITOR
RF DRIVE
MOD DRIVE
CONTROL/MONITOR
RF POWER STAGE
EXTERNAL CONTROL/MONITOR
B2050017 VB
RS232/RS422 EXT SERIAL LINK
PTSN (FOR OPTIONAL MODEM)
EXTERNAL AUDIO INPUT
POWER SUPPLY
DC POWER
(OPTIONAL BATTERY)
+/- VDC (A)
B+ (A) (DC POWER)
AC POWER
(SINGLE OR DUAL)
RF POWER MODULE
AC POWER
+/- VDC (B)
B+ (B) (DC POWER)
AC POWER
RF FILTER RF POWER PROBE
RF OUTPUT
(BATTERY BOOST
AC/DC POWER STAGE
See Figure 6-2

Table of Contents

Related product manuals