EasyManua.ls Logo

Omron CJ - INSTRUCTIONS - Page 445

Omron CJ - INSTRUCTIONS
1308 pages
Print Icon
To Next Page IconTo Next Page
To Next Page IconTo Next Page
To Previous Page IconTo Previous Page
To Previous Page IconTo Previous Page
Loading...
407
3. Instructions
CS/CJ/NSJ Series Instructions Reference Manual (W474)
Conversion Instructions
3
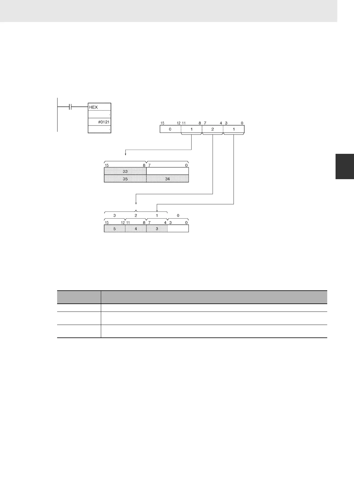
HEX
Example Programming
When CIO 0.00 is ON in the following example, HEX(162) converts the ASCII data in D100 and D101
according to the settings of the digit designator. (Di=#0121 specifies no parity, the starting byte (when
reading) = leftmost byte, the number of bytes to read = 3, and the starting digit (when writing) = digit 1.)
HEX(162) converts three bytes of ASCII data (3 characters) beginning with the leftmost byte of D100
into their hexadecimal equivalents and writes this data to D200 beginning with digit 1.
z Parity
It is possible to specify the parity of the ASCII data for use in error control during data transmissions.
The leftmost bit in each byte is the parity bit. With no parity the parity bit should always be zero, with
even parity the status of the parity bit should result in an even number of ON bits, and with odd parity
the status of the parity bit should result in an odd number of ON bits.
The following table shows the operation of HEX(162) for each parity setting.
Parity setting
(leftmost digit of Di)
Operation of HEX(162)
No parity (0) HEX(162) will be executed only when the parity bit in each byte is 0. An error will occur if a parity bit is non-zero.
Even parity (1) HEX(162) will be executed only when there is an even number of ON bits in each byte. An error will occur if a byte has an
odd number of ON bits.
Odd parity (2) HEX(162) will be executed only when there is an odd number of ON bits in each byte. An error will occur if a byte has an
even number of ON bits.
S
D
Di: #
Number of digits
3 digits
Di
Starting digit (digit 1)
Starting byte
(leftmost byte)
Di: D200
D101
D100
D200
0.00
S: D100

Table of Contents

Related product manuals