EasyManua.ls Logo

Omron CJ - PROGRAMMING MANUAL 12-2009 - Page 225

Omron CJ - PROGRAMMING MANUAL 12-2009
448 pages
Print Icon
To Next Page IconTo Next Page
To Next Page IconTo Next Page
To Previous Page IconTo Previous Page
To Previous Page IconTo Previous Page
Loading...
185
Interrupt Tasks Section 4-3
next to the CPU Unit (slots 0 to 4). For CJ1M CPU Units, the Unit must be
connected as one of the three Units next to the CPU Unit (slots 0 to 2).
Units mounted elsewhere cannot be used to generate external interrupts.
3. CJ1 CPU Units for Duplex-CPU Systems do not support I/O interrupt and
external interrupt tasks.
4. The CS1D CPU Units for Duplex-CPU Systems do not support interrupts.
With the CS1D CPU Units, interrupt tasks can be used only as extra cyclic
tasks, i.e., no other type of interrupt task can be used.
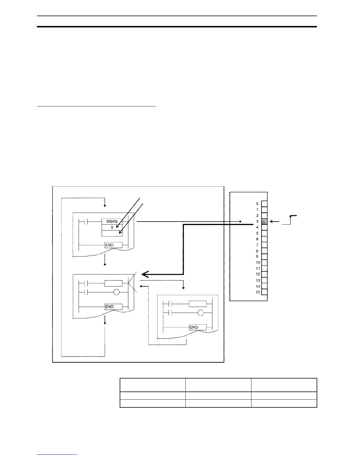
I/O Interrupt Tasks: Tasks 100 to 131
I/O interrupt tasks are disabled by default when cyclic task execution is
started. To enable I/O interrupts, execute the MSKS (SET INTERRUPT
MASK) instruction in a cyclic task for the interrupt number for Interrupt Input
Unit.
Example: The following example shows execution I/O interrupt task 103 when
interrupt input No. 3 of Interrupt Input Unit No. 0 (the leftmost of the two Units
0 and 1) is ON.
Note Do not enable unneeded I/O interrupt tasks. If the interrupt input is triggered
by noise and there isn’t a corresponding interrupt task, a fatal error (task
error) will cause the program to stop.
Interrupt Input Unit
Numbers, Input
Numbers, and I/O
Interrupt Task Numbers
#FFF7
Cyclic task
Cyclic task
I/O interrupt from Interrupt
Input Unit No. 0
Interrupt input number:
Only 3 will be enabled.
The specified I/O
interrupt will be
enabled when the
MSKS instruction
is executed.
Interrupt
I/O interrupt task 103
Interrupt Input Unit No. 0
Interrupt Input Unit No.
(See note.)
Input No. I/O interrupt task
0 0 to 15 100 to 115
1 0 to 15 116 to 131

Table of Contents

Related product manuals