EasyManua.ls Logo

Omron MC4700 - Metal Chassis Controllers; Connecting Via Two Normally Open Relay Safety Outputs; Figure 10-4 Connecting with Two Normally Open Safety Outputs

Omron MC4700
104 pages
Print Icon
To Next Page IconTo Next Page
To Next Page IconTo Next Page
To Previous Page IconTo Previous Page
To Previous Page IconTo Previous Page
Loading...
. . . . .
OMRON SCIENTIFIC TECHNOLOGIES INC.
Fremont CA USA
Tel: 1/888/510-4357 in USA and Canada
© OSTI 1209 PN99584-0050 Rev. E
Original Instructions
41
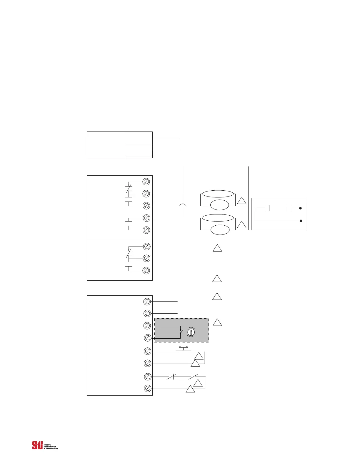
10.2 M ETAL CHASSIS CONTROLLERS
10.2.1 CONNECTING VIA TWO NORMALLY OPEN RELAY SAFETY OUTPUTS
See Figure 10-4 for the preferred connection diagram for a Two Normally Open contact arrangement
control circuit.
TB1
Terminals on Main Board
Line /
24 VDC
Neutral /
0 VDC
TB2
Terminals on Relay Board
OS S D 1
OS S D 2
TB3
Auxiliary
TB7
Terminals on Main Board
1
START
Preferred Connection Diagram for Two Normally Open Contacts
MPCE 1
MPCE 2
System control voltage
arc suppressor
arc suppressor
MPCE 1
MPCE 1
Notes:
Arc suppression devices should only be
installed across the coils of the machine control
relays. Never install arc suppressors across the
contacts of the safety light curtain. Failure of the
arc suppressor in a short condition, across the
contacts, will result in an unsafe condition.
No external power is to be applied to terminals
on TB7.
The relay contacts on the MPCE1and MPCE2
must be force-guided contacts. To activate
this function, Jumper 2 on the main board needs
to be installed in the ON position.
See Figure 3-5, item 22.
A N.C. or N.O. Remote Start input is selectable;
a momentary N.O contact is shown. The selection
jumper, Jumper 1 is located under the lid.
See Figure 3-5, item 19.
Verify correct voltage requirement
before appl yi ng power.
Machine control contacts
MPCE 1 MPCE 1
1
2
3
4
1
1
2
2
3
4
2
MPCE
1
2
1
2
Program
Sel 1
Sel 2
Must be accessible only by key.
MCS
Figure 10-4 Connecting with Two Normally Open Safety Outputs

Table of Contents