EasyManua.ls Logo

Panasonic GM1 Series

Panasonic GM1 Series
138 pages
To Next Page IconTo Next Page
To Next Page IconTo Next Page
To Previous Page IconTo Previous Page
To Previous Page IconTo Previous Page
Loading...
12.3.3 Checking the Rotation and Movement Directions and Movement
Distance
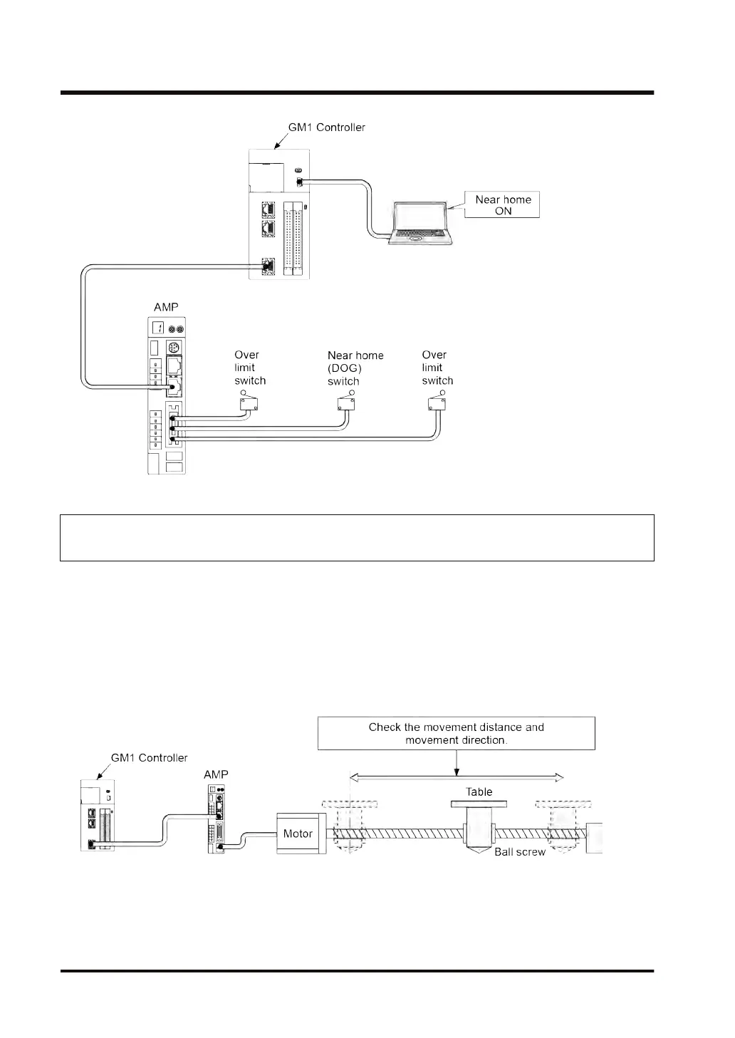
Check whether the rotation and movement directions of the motor and the movement distance
are correct. Movements can be easily checked using the commissioning function of GM
Programmer without having to create a user program.
Using the commissioning function
In GM Programmer
, select Project>Online Config Mode.
Opening the commissioning window for each axis allows you to use the commissioning
function.
Checking the rotation direction
Set the rotation direction on the servo amplifier.
Check the rotation direction by executing inching operation in the commissioning window.
12.3 Operation Check
12-8 WUME-GM1ETCSU-01

Table of Contents

Other manuals for Panasonic GM1 Series

Related product manuals