EasyManua.ls Logo

Panasonic SA-VK480EE - Power

Panasonic SA-VK480EE
163 pages
Print Icon
To Next Page IconTo Next Page
To Next Page IconTo Next Page
To Previous Page IconTo Previous Page
To Previous Page IconTo Previous Page
Loading...
112
15.8. Power
DZ5701
F1
AC IN
P5701
D5701
Q5720,
Q5722
CURRENT
LIMITING
SWITCH
Q5721
SWITCHING
SWITCHING
REGULATOR
C5HACYY00003
VCC
D
FB
4
1
6
IC5701
L5703
MAIN
TRANSFORMER
T5701
T5751
D5896
D5798
PC5799
FEED BACK
BACKUP
TRANSFORMER
PC5701
FEED BACK
D
VCC
FB
SWITCHING
REGULATOR
MIP4110MSSCF
PC5702
SYNC
SWITCH
5
4
2
3
2
6
7
3
CL
IC5799
D5804
D5803
D5805
D5801
D5802
Q5860,Q5861,Q5862
TRANSFORMER
TEMP. DETECT
3
1
2
FEED BACK
FEED BACK CIRCUIT
C0DAEMZ00001
SHUNT
REGULATOR
IC5899
PC5720
SHUNT
REGULATOR
IC5801
Q5802, D5806
C0DABFC00002
TH5860
QR5801
DC DETECT
3, 4
H5801*
7, 8
H5801*
5
CN5802ZJ2701*
8, 9
CN5802ZJ2701*
- 30V SENSE
- 13V
DC18V
+ 30V SENSE
CN5500
CN5500
Q5803
SWITCHING
2
8
4
18
15
17
11
14
QR5802
DC DETECT
SWITCHING
REGULATOR
C0DAAYH00001
OUT
VCC
12
STBY
5
4
CN5802ZJ2701*
IC4000
TO
SYSTEM CONTROL
FROM
SYSTEM CONTROL
PCONT
SYNC
+ 30V SENSE
-9V
SW5V
CD7.5V
- 30V SENSE
1
H5801*CN5500
FAN 18V
FAN DC
AMBP
+9V
D+2.7V
DVD+5V
DVD PCON
-VP
M+9V
DCDET
10
ZJ2701*
CN5802
1
ZJ2701*
CN5802
2
ZJ2701*
CN5802
11
ZJ2701*
CN5802
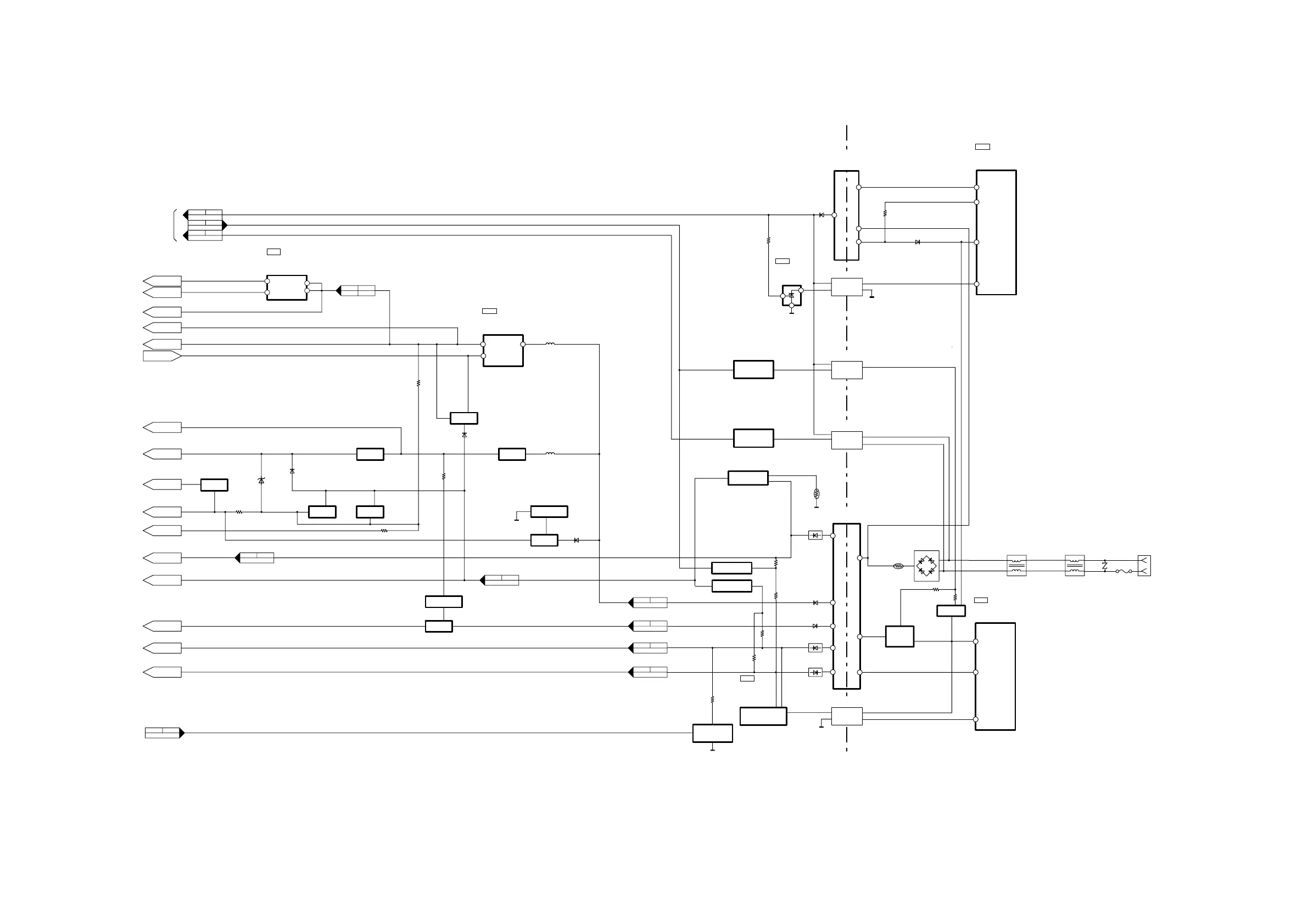
SA-VK480EE POWER BLOCK DIAGRAM
QR5810
INVERTER
Q5898
INVERTER
FROM
SYSTEM CONTROL
FROM/TO
SYSTEM CONTROL
TH5701
L5701
QR4002
DC DETECT
D2820
D2810
QR4003
DC DETECT
Q4003
REGULATOR
Q4002
REGULATOR
Q2732
POWER CONTROL
Q2810
REGULATOR
QR4004
DC DETECT
Q5100
REGULATOR
Q5102
POWER CONTROL
Q4007
REGULATOR
D2811
D4032
D+3.3V
NSW1.2V
A+5V
C0DBFZG00001
SWITCHING
REGULATOR
D +3.3V
VCC
3
VCC
1
6
1.2V
7
IC8111
24,26,28,3813,23,25,27
CN2801FP8101

Table of Contents

Related product manuals