EasyManua.ls Logo

Philips 32PFL9432/98 - AmbiLight Panel (5 LED)

Philips 32PFL9432/98
215 pages
Print Icon
To Next Page IconTo Next Page
To Next Page IconTo Next Page
To Previous Page IconTo Previous Page
To Previous Page IconTo Previous Page
Loading...
90Q528.1A LA 7.
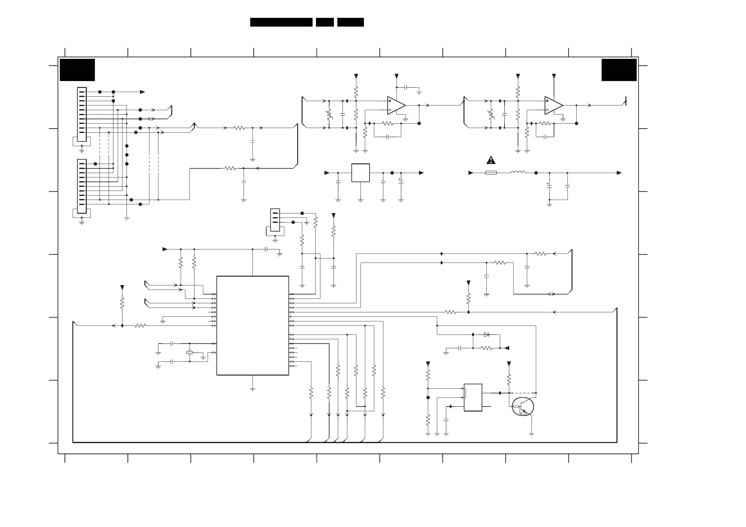
Circuit Diagrams and PWB Layouts
AmbiLight Panel (5 LED)
VSS
VDD
-T
COM
OUTIN
-T
NC
GND
RST
IN
CD
I012 D7
I013 E1
C
D
E
F
A
B
C
D
E
F
1004 E2
1010 B7
1M00 C4
1M80 A1
1M81 B1
2019 B5
AMBILIGHT 5 LED
FOR
123456789
123456789
A
B
2020 E2
2021 E2
2022 B6
2023 B6
2024 C4
2025 A5
2026 E7
2027 B6
2028 A6
2029 D7
2030 D8
2031 A7
2032 B8
2035 B8
2040 B3
2041 B3
2042 D4
2043 D5
2044 F7
2060 B8
3081 D7
DEBUG
3082 D2
3083 D3
3084 A5
3085 A5
3086 B5
3087 A6
3088 E7
3089 D7
3090 C8
3091 A8
3092 A8
3093 B8
3094 A8
3098 F4
3100 E5
3101 E5
3102 F5
3103 E5
3104 F5
3105 F5
3106 F6
3107 E2
3108 D1
3109 D7
3200 A3
3201 B3
3202 C4
3203 C4
3204 A5
3205 A7
3206 E6
3207 F6
3208 E8
3209 C5
5010 B8
6019 E7
7061 B5
7062 D3
7063-1 A8
7063-2 A6
7500 F8
7510 E7
9100 B1
9101 B1
9102 B2
9103 B2
9104 F8
F019 A1
F020 A1
F021 A1
F022 A2
F023 A2
F024 A2
F025 B2
F026 B2
F027 B2
F028 B2
F029 B1
F030 C2
F031 C2
F032 B8
F033 C4
F034 C4
F035 B6
F036 A6
F037 A9
F038 F6
I001 A5
I002 B5
I003 A5
I004 A7
I005 A8
I006 B7
I007 C6
I008 D6
I009 E7
I010 F7
I011 F7
I008
I009
100R
3081
1
2
3
45
1M00
I003
+3V3
2022
100n
F026
F029
2
1
3
F024
+9VF
1004
16M9
100R
3200
3090
100R
3089
100R
F027
F022
F020
+3V3
100p
2043
+3V3
3093
47K
3107
100R
3098
100R
9101
10K
3083
2040
100p
I012
100p
12
2041
1
10
2
3
4
5
6
7
8
9
11
1M81
F033
100p
2030
3082
10K
100n
2019
+3V3
+3V3
2021
18p
2031
10n
10n
2032
2042
100p
3085
10K
5
6
7
84
3084
8K2
7063-2
LM393PT
F036
+3V3
9103
9102
3109
100R
3202
10K
100R
3203
F028
F035
F021
I007
10K
3204
F032
+9V
10K
3092
8K2
3091
P2.7|ICA
28
P3.0|XTAL2|CLKOUT
9
P3.1|XTAL1
8
217
P1.7|OCC|AD00
4
P2.0|ICB|DAC0|AD03
1
P2.1|OCD|AD02
2
P2.2|MOSI
13
P2.3|MISO
14
P2.4|SS
15
P2.5|SPICLK
16
P2.6|OCA
27
P0.7|T1|KBI7
19
P1.0|TXD
18
P1.1|RXD
17
P1.2|T0|SCL
12
P1.3|INT0|SDA
11
P1.4|INT1
10
P1.5|RST
6
P1.6|OCB
5
P0.0|CMP2|KBI0|AD01
3
P0.1|CIN2B|KBI1|AD10
26
P0.2|CIN2A|KBI2|AD11
25
P0.3|CIN1B|KBI3|AD12
24
P0.4|CIN1A|KBI4|DAC1
23
P0.5|CMPREF|KBI5
22
P0.6|CMP1|KBI6
20
7062
P89LPC935F
8-BIT uCTRL
Φ
2029
100p
5
6
7
8
9
11 12
1
10
2
3
4
+9V
1M80
100n
2024
F031
F038
+3V3
3106
100R
+3V3
100R
3105
10K
3208
I002
BAS316
6019
3088
10K
84
+3V3
7063-1
LM393PT
3
2
1
100R
3201
47K
3094
I013
+3V3
47K
3086
7061
LD1117DT33
1
32
I004
I001
I006
3205
+3V3
10K
I005
+9VF
10n
2025
2028
100n
F019
T
2.0A
1010
10u
5010
9100
10K
F037
3209
3103
100R
100R
3102
3104
100R
I010
I011
3101
100R
100R
3100
2044
100n
2K2
3206
1K2
3207
9104
5
3
2
4
1
7510
NCP303LSN10T1
PDTC114EU
7500
220u 16V
100n
2035
2060
18p
2020
+3V3
F034
3087
47K
35V4u7
2023
F023
F025
F030
10K
3108
2027
10n
PWM1_B
PWM2_R
2026
10n
TEMP_SENSOR_U
NTC_U-
NTC_L-
NTC_L+
UC_CONTR_OUT
UC_CONTR_IN
PWM2_B
PWM2_G
SCL
CONTROL_1
UC_CONTR_IN
UC_CONTR_OUT
SDA
CONTROL_1
CONTROL_2
PWM1_G
PWM1_R
TEMP_SENSOR_L
CONTROL_1
CONTROL_2
TEMP_SENSOR_L
SDA
SCL
NTC_U+
TEMP_SENSOR_U
AL2 AL2
H_16801_135.eps
310807
3104 313 6224.2

Table of Contents

Related product manuals