EasyManua.ls Logo

Philips 32PFL9432/98 - AmbiLight Panel (3 Side 4 LED)

Philips 32PFL9432/98
215 pages
Print Icon
To Next Page IconTo Next Page
To Next Page IconTo Next Page
To Previous Page IconTo Previous Page
To Previous Page IconTo Previous Page
Loading...
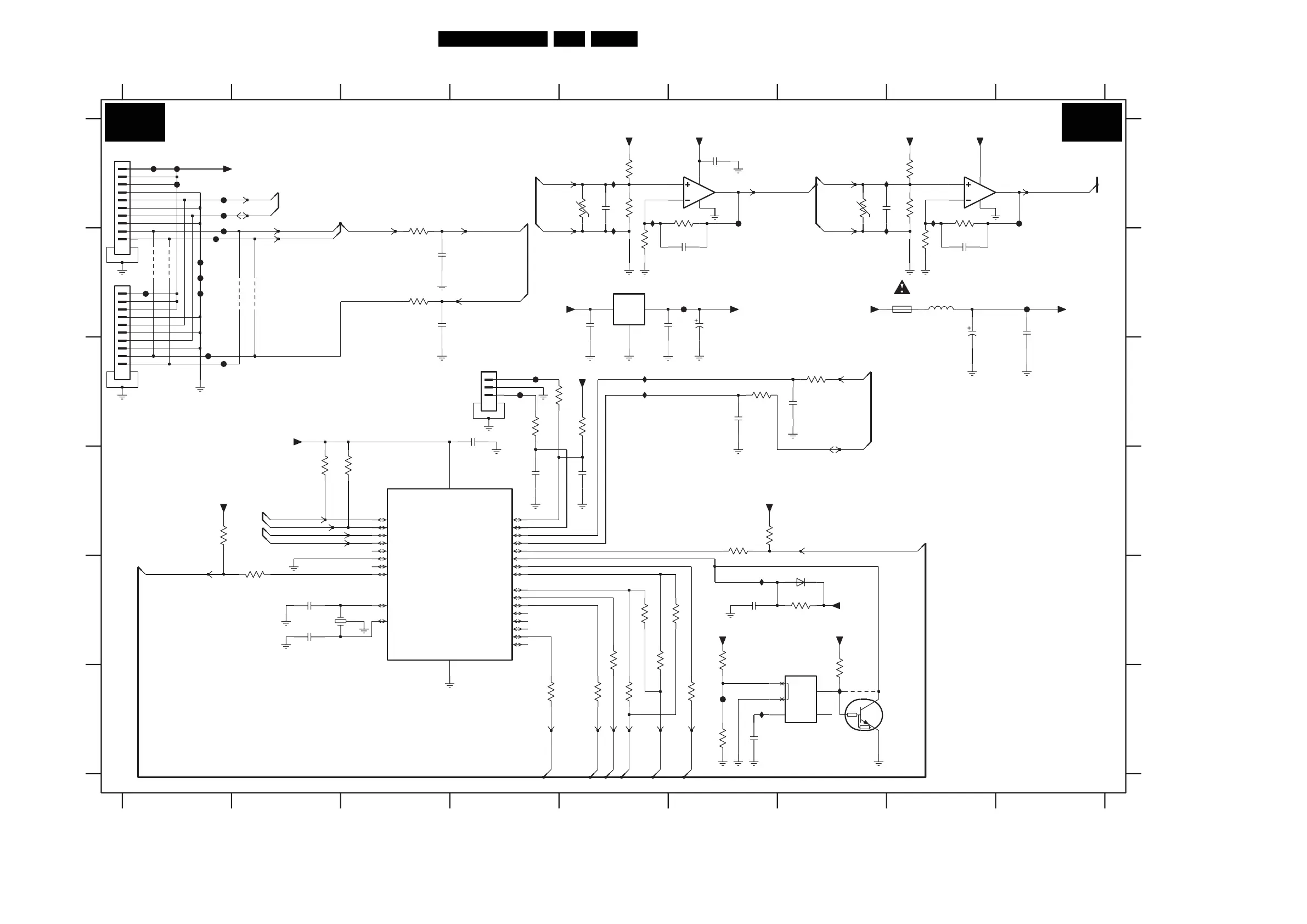
Circuit Diagrams and PWB Layouts
93Q528.1A LA 7.
AmbiLight Panel (3 Side 4 LED)
COM
OUT
IN
-T
NC
GND
RST
IN
CD
-T
VSS
VDD
9100 B1
9101 B1
9102 B2
9103 B2
9104 F7
F019 A1
F020 A1
F021 A1
F022 A2
F023 A2
F024 A2
F025 B2
F026 B2
FOR
F033 C4
F034 C4
F035 B6
F036 B6
F037 B9
F038 F6
I001 A5
I002 B5
I003 A5
I004 A7
3105 E5
3106 F6
3107 E2
3108 D1
3109 D6
3200 A3
3201 B3
3202 C4
3203 C4
3204 A5
3205 A7
3206 E6
3207 F6
I005 A8
I006 B7
I007 C5
I008 C5
I009 E6
I010 F7
I011 F6
7063-1 A8
7063-2 A6
7500 F7
7510 F7
2035 B9
2040 B3
2041 B3
2042 D4
2043 D5
2044 F6
2060 B8
3081 D6
3082 D2
3083 D3
3084 A5
3085 A5
3086 B5
F027 B2
F028 B2
F029 B1
F030 C2
F031 C2
F032 B9
3093 B8
3094 A8
3098 F4
3100 E5
3101 E6
3102 F5
3103 E5
3104 F5
AMBILIGHT 3 SIDE 4 LED
AL2 AL2
3208 F7
3209 C5
5010 B8
6019 E7
7061 B5
7062 D3
2025 A5
2026 E6
2027 B6
2028 A6
2029 C6
2030 C7
2031 A7
2032 B8
3087 A6
3088 E7
3089 C6
3090 C7
3091 A8
3092 A8
3456789
A
B
C
D
E
DEBUG
F
A
123456789
B
C
D
E
12
F
1004 E2
1010 B8
1M00 C4
1M80 A1
1M81 B1
2019 B5
2020 E2
2021 E2
2022 B5
2023 B6
2024 C4
2020
18p
6019
BAS316
10K
3088
9104
F020
3204
10K
16V220u
2060
100R
3098
100R
3102
100R
3107
+3V3
+12V
5010
10u
3086
47K
7061
1
32
LD1117DT33
2024
100n
6
7
84
LM393PT
7063-2
5
3200
100R
2023
4u7 35V
F023
100p
2040
+3V3
1010
1.5A T
100R
3202
3203
100R
2032
10n
I001
47K
3087
I007
F028
I002
F032
3092
10K
3
2
1
84
LM393PT
7063-1
3201
100R
3094
47K
10n
2027
+3V3
10K
3085
8K2
3084
10K
I010
3208
I011
F038
10K
3109
100n
2028
+12VF
+3V3
+12VF
+3V3
10n
2026
3091
8K2
3104
100R
F030
F025
+3V3
100n
2044
7
8
9
11 12
F033
1M81
1
10
2
3
4
5
6
3
45
1M00
1
2
+3V3
3206
2K2
3207
1K2
100R
3090
100R
3089
2025
10n
I004
I006
100p
2041
4
5
6
7
8
9
11 12
1M80
1
10
2
3
100n
2035
+3V3
F019
10K
3209
16M9
1004
2
1
3
F027
9102
3205
10K
I008
F021
4
1
NCP303LSN10T1
7510
5
3
2
I005
F031
P2.5|SPICLK
27
P2.6|OCA
28
P2.7|ICA
9
P3.0|XTAL2|CLKOUT
8
P3.1|XTAL1
217
5
P1.6|OCB
4
P1.7|OCC|AD00
1
P2.0|ICB|DAC0|AD03
2
P2.1|OCD|AD02
13
P2.2|MOSI
14
P2.3|MISO
15
P2.4|SS
16
20
P0.6|CMP1|KBI6
19
P0.7|T1|KBI7
18
P1.0|TXD
17
P1.1|RXD
12
P1.2|T0|SCL
11
P1.3|INT0|SDA
10
P1.4|INT1
6
P1.5|RST
3
P0.0|CMP2|KBI0|AD01
26
P0.1|CIN2B|KBI1|AD10
25
P0.2|CIN2A|KBI2|AD11
24
P0.3|CIN1B|KBI3|AD12
23
P0.4|CIN1A|KBI4|DAC1
22
P0.5|CMPREF|KBI5
Φ
8-BIT uCTRL
P89LPC935F
7062
+3V3
100p
2029
3108
10K
100R
3103
3081
100R
2030
100p
F026
F029
9101
F037
9100
F036
18p
2021
+12V
+3V3
7500
PDTC114EU
+3V3
100R
3106
3105
100R
100p
2042
2043
100p
2019
100n
F035
3101
100R
100R
3100
47K
3093
I009
9103
I003
100n
2022
3083
10K
3082
2031
10K
10n
F034
+3V3
F024
F022
PWM2_G
TEMP_SENSOR_L
TEMP_SENSOR_U
NTC_U-
NTC_L-
NTC_L+
PWM1_B
PWM2_R
PWM1_G
UC_CONTR_IN
UC_CONTR_OUT
SCL
CONTROL_1
UC_CONTR_IN
UC_CONTR_OUT
SDA
CONTROL_1
CONTROL_2
PWM2_B
PWM1_R
CONTROL_1
CONTROL_2
TEMP_SENSOR_L
SDA
SCL
NTC_U+
TEMP_SENSOR_U
H_16801_139.eps
310807
3104 313 6248.1

Table of Contents

Related product manuals