EasyManua.ls Logo

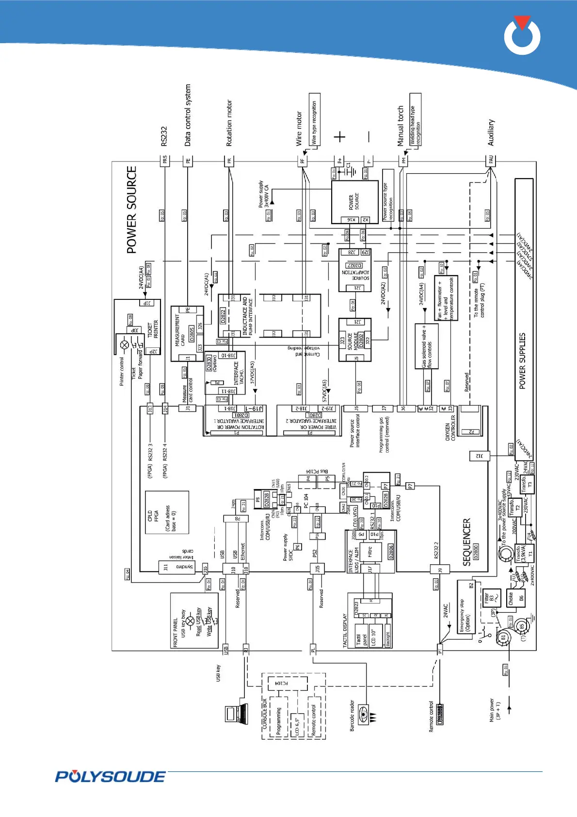
Polysoude P6 HW - Fig. 6.15 - Block Diagram of the P6 HW Power Source for Gas, Current, Rotation and Wire-Fee

Polysoude P6 HW
100 pages
Print Icon
To Next Page IconTo Next Page
To Next Page IconTo Next Page
To Previous Page IconTo Previous Page
To Previous Page IconTo Previous Page
Loading...
THE ART OF WELDING
P6 HW
PN-0110008 Rev. 12 83-100
Fig. 6.15 - Block diagram of the P6 HW power source for gas, current, rotation and wire-feeding

Table of Contents

Related product manuals