EasyManua.ls Logo

Potter PFC-6800 - FIB-1000 Wiring

Potter PFC-6800
133 pages
Print Icon
To Next Page IconTo Next Page
To Next Page IconTo Next Page
To Previous Page IconTo Previous Page
To Previous Page IconTo Previous Page
Loading...
3-40

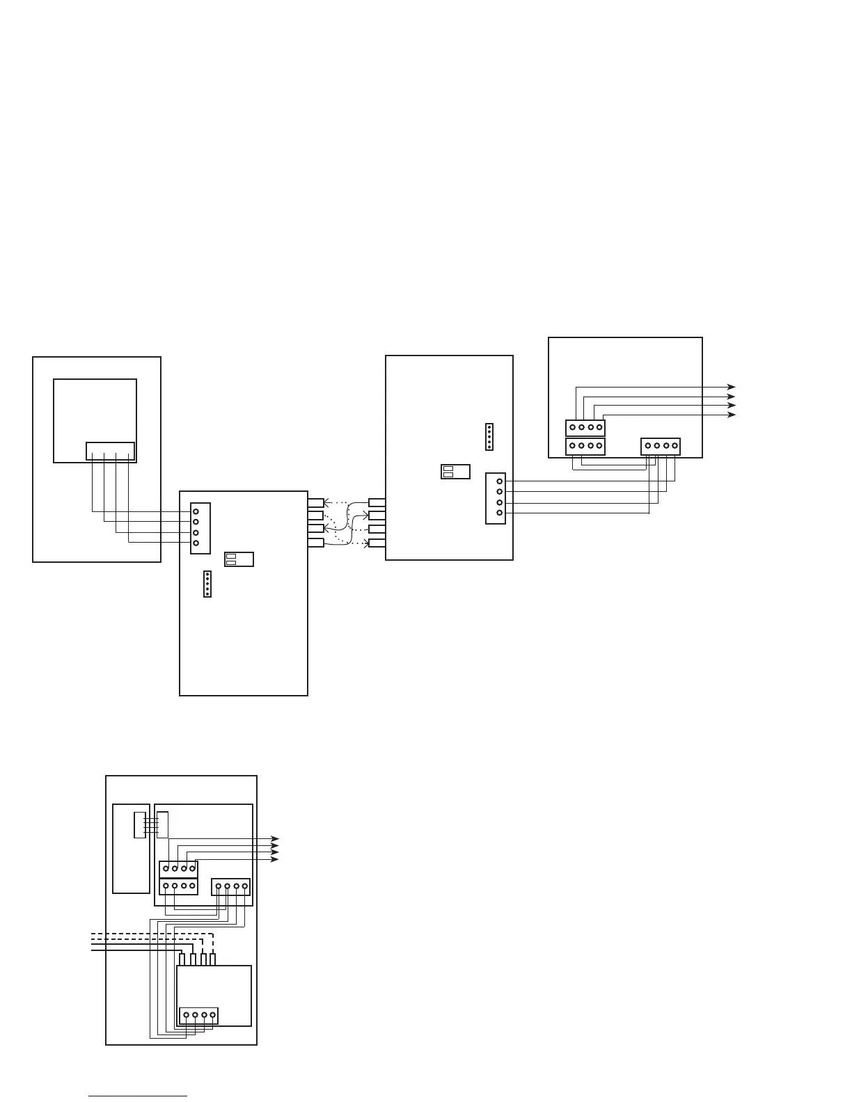
FIB-1000 Wiring
Please refer to Diagrams #1 & 2 shown below to properly wire the two FIB-1000s.) 
"FIB-1000 (A)"  
4-wire P-Link connection. Set S2 on FIB-1000 (A) to the "OFF" position,
outgoing ber option connectionClass A or Class B 
"FIB-1000 (B)" 
PSN-1000E (shown in Diagram #2 below). Set S2 on FIB-1000 (B) to the "ON"
position.outgoing P-Link connection4-wire P-Link on the FIB-1000 (B) P-Link
connection on the PSN-1000E.
24VDC "+" and "-" terminals on PSN-1000E (shown in Diagram #2 below
isolated P -Link 24 VDC "+" and "-" terminalsPSN-1000E's isolated P-Link 

Diagram #1: FIB-1000 Wiring Diagram Showing DetailFigure 63.
Diagram #2: FIB-1000 Wiring Diagram Shown Installed in PSN-1000E CabinetFigure 64.
Master Panel or PSN1000E
P-LINK
PSN-1000
B
A
+
-
B
A
+
-
To Additional
P-Link Devices
B
A
+
-
S1
S2
ON
OFF
-
+
A
B
S2
S1
ONOFF
FIB-1000 (A)
Upstream FIB
S2 = OFF
S2 = OFF
FIB-1000 (B)
Downstream FIB
S2 = ON
ON
R x 2
T x 2
R x 1
T x 1
T x 1
R x 1
T x 2
R x 2
Fiber Optic
Cable
OUT
IN
DWG #608-25B
PSN-1000E
B
A
+
-
BA
+
-
T1
R1
R2 T2
B
A
+
-
FIB-1000 (B)
To Additional
P-Link Devices
Fiber In
DWG #608-25A

Table of Contents

Related product manuals