EasyManua.ls Logo

Siko AP10S - Page 25

Siko AP10S
48 pages
Print Icon
To Next Page IconTo Next Page
To Next Page IconTo Next Page
To Previous Page IconTo Previous Page
To Previous Page IconTo Previous Page
Loading...
Communication via SIKONETZ 5
AP10S
Date: 04.09.2017 Art. No. 87826 Mod. status 269/17 Page 25 of 48
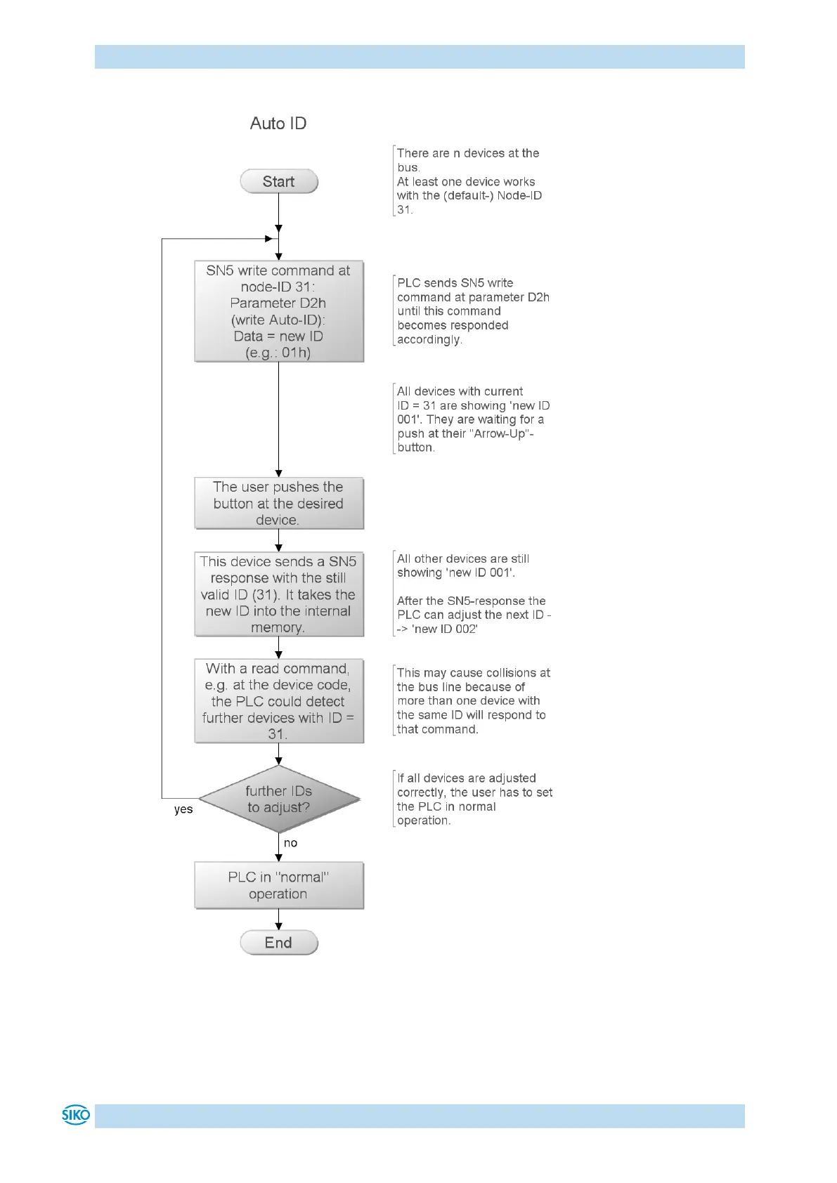
Fig. 5: Auto-ID function

Table of Contents

Related product manuals