EasyManua.ls Logo

Soyer BMS-10N - Block Diagram

Soyer BMS-10N
69 pages
Print Icon
To Next Page IconTo Next Page
To Next Page IconTo Next Page
To Previous Page IconTo Previous Page
To Previous Page IconTo Previous Page
Loading...
2-8
R
Description of stud welder
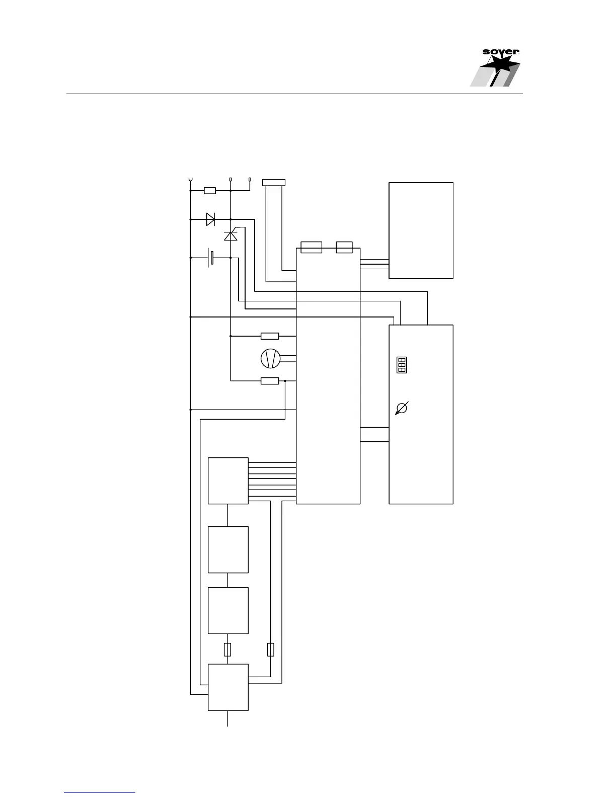
2.5 Block diagram
SZ.0067.E
Pistol
Earth
Automatic module
N: 88mF
NV: 132mF
Ventilator
Control board STA 31
Control board STA 41
Mains
transformer
Supply
115/230V
Mains
filter
Mains
switch
10AT
0.1AT
Pistol
control
cable
Feeder
CNC
Interfaces

Table of Contents

Related product manuals