EasyManua.ls Logo

Systema EOLO BC RT - Electrical Connection with Plug Fan (Optional), Automatic Operation

Systema EOLO BC RT
88 pages
Print Icon
To Next Page IconTo Next Page
To Next Page IconTo Next Page
To Previous Page IconTo Previous Page
To Previous Page IconTo Previous Page
Loading...
43
4
SYSTEMA EOLO RT rev. 09ENIT04052021
ELECTRICAL CONNECTION
POWER SUPPLY
3N/PE~50Hz 400V
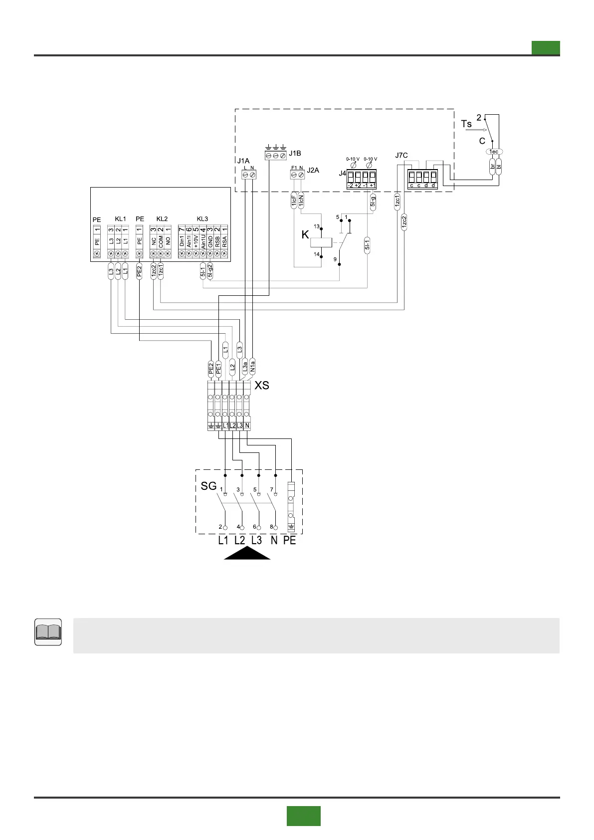
Fig. 4.13 Electrical connection of a plug fan with automatic operation
Please note
For the complete wiring of the appliance see also paragraphs 4.1.3 to 4.1.9.
Legend gs. 4.12 and 4.13 K = Relay
RV = 10 potentiometer for manual plug fan speed mo-
dulation
SG = General switch (see g. 4.1 on page 33)
Ts = Safety thermostat with automatic reset
XS = Power line terminal board located in the burner hou-
sing
Plug fan
Connection to motherboard SCP674V130A1
and slave board SCP674202 (J4)
4.1.12 Electrical connection with plug fan (optional), automatic operation

Table of Contents