EasyManua.ls Logo

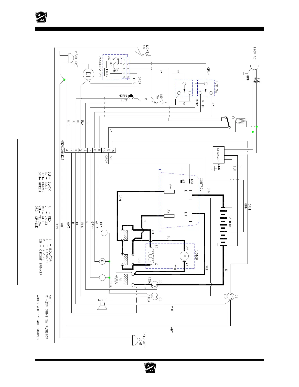
Taylor-Dunn MX6-00 - Single Chassis Harness Wire Diagram

Taylor-Dunn MX6-00
200 pages
Print Icon
To Next Page IconTo Next Page
To Next Page IconTo Next Page
To Previous Page IconTo Previous Page
To Previous Page IconTo Previous Page
Loading...
ELECTRICAL TROUBLESHOOTING
SECTION 4a Wire Diagrams Page 4
*Optional Charger
Interlock Relay
* - Charger interlock relay may be located in the charger cabinet
Model SS 5-34 with the Single Chassis Harness

Table of Contents

Related product manuals