EasyManua.ls Logo

Tektronix TG8000 - Page 257

Tektronix TG8000
498 pages
To Next Page IconTo Next Page
To Next Page IconTo Next Page
To Previous Page IconTo Previous Page
To Previous Page IconTo Previous Page
Loading...
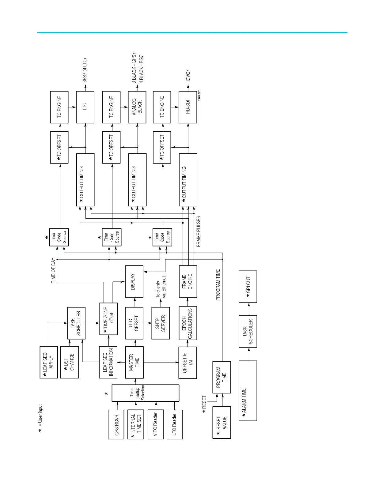
GPS7 GPS Synchronization and Timecode module
Figure 3-54: Time ow block diagram
TG8000 Multiformat Test Signal Generator User Manual 3–107

Table of Contents

Other manuals for Tektronix TG8000

Related product manuals