EasyManua.ls Logo

VYBO Electric Vector V800 - Quick Start-Up

VYBO Electric Vector V800
221 pages
Print Icon
To Next Page IconTo Next Page
To Next Page IconTo Next Page
To Previous Page IconTo Previous Page
To Previous Page IconTo Previous Page
Loading...
Chapter 3 Operation
49
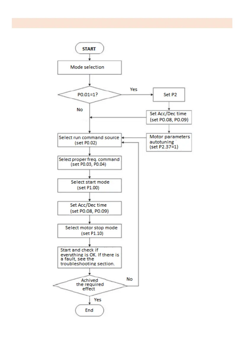
3.6 Quick Start-up

Table of Contents

Related product manuals