EasyManua.ls Logo

Bailey 40 Series - IIOIC424 Panel Mount Cable Connections; IIOIC424 Panel Mount Connections

Default Icon
103 pages
Print Icon
To Next Page IconTo Next Page
To Next Page IconTo Next Page
To Previous Page IconTo Previous Page
To Previous Page IconTo Previous Page
Loading...
INSTALLATION
OPERATOR INTERFACE DEVICES
3 - 22 I-E96-192-5A
®
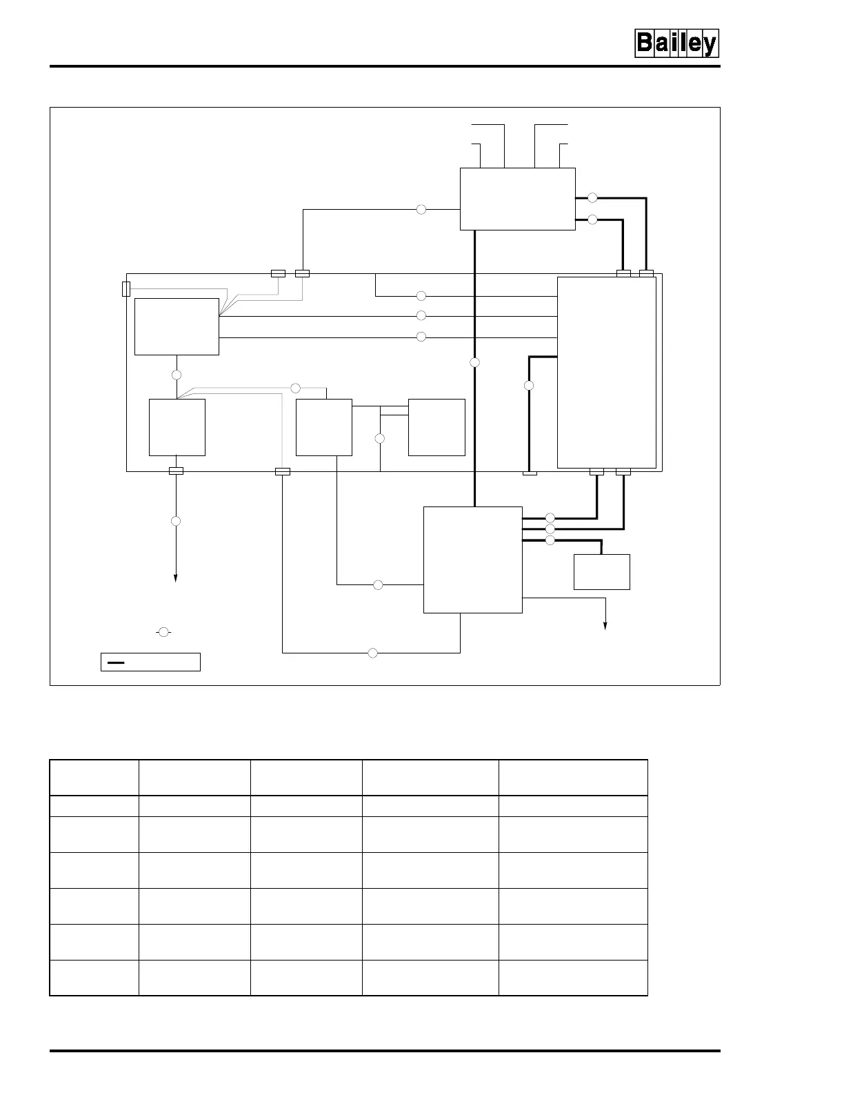
Figure 3-16. IIOIC424 Panel Mount Connections
Table 3-5. IIOIC424 Panel Mount Cable Connections
Figure 3-16
Item No.
Cable Number Cable Name Connect From Connect To
1 6639637A4 Communication J1 on chassis 0 port on OIC CPU
2 6642339A1 Keyboard J2 on chassis Keyboard port on
OIC CPU
3 6634512A26N4 ADP signal P6 on IIMKM02A Terminal block on
chassis
4 6634512A26N72 I/O distribution
board
P5 keyboard port on
chassis
P1 on I/O distribution
board
5 6634512A26N72 I/O distribution
board
P7 ADP port on
chassis
P8 on I/O distribution
board
6 6638719A2 Reset cable P4 on IIMKM02A Reset switch on power
entry panel
KEYBOARD
INTERFACE
BOARD
POWER
SUPPLY
LINE
FILTER
MONITOR
MONITOR
BEZEL
OPERATOR KEYBOARD MOUSE/TRACKBALL
OPTIONAL TABLETOP
ADP PANEL
ENGINEERING
KEYBOARD
P2
I/O POW ER
RESET
SWITCH
P1
P3
P2
AC IN
AC IN
DEGAUSS
BUTTON
BRIGHTNESS
CONTRAST
RGB
ADP
AUX
PORT
AUX
KBD
MOUSE/
TRACK-
BALL
KEY-
BOARD
P10
P8
P1
TP80568A
= SIGNAL CABLE
12
6
11
IIOIC424 CHASSIS
TO AC POWER
POWER CABLE
CUSTOMER
SUPPLIED
CPU
IIMKM02A
KEYBOARD
MODULE
TOUCH
SCREEN
VIDEO CABLE
POWER
AC IN
MOUSE
VIDEO
PORT
ETHERNET
NETWORK
0PORT
KEYBOARD
1PORT
TO IIOIC41/42
8
NOTE: CABLE DOES NOT
CONNECT TO THE CHASSIS
J1 J2
P9
P4
P16
P3
P6
P8
P5 P7
ADPKEYBOARD
TERMINAL
BLOCK
5
4
3
9
10
7
2
17
16
13
15
1
14
8

Table of Contents