EasyManua.ls Logo

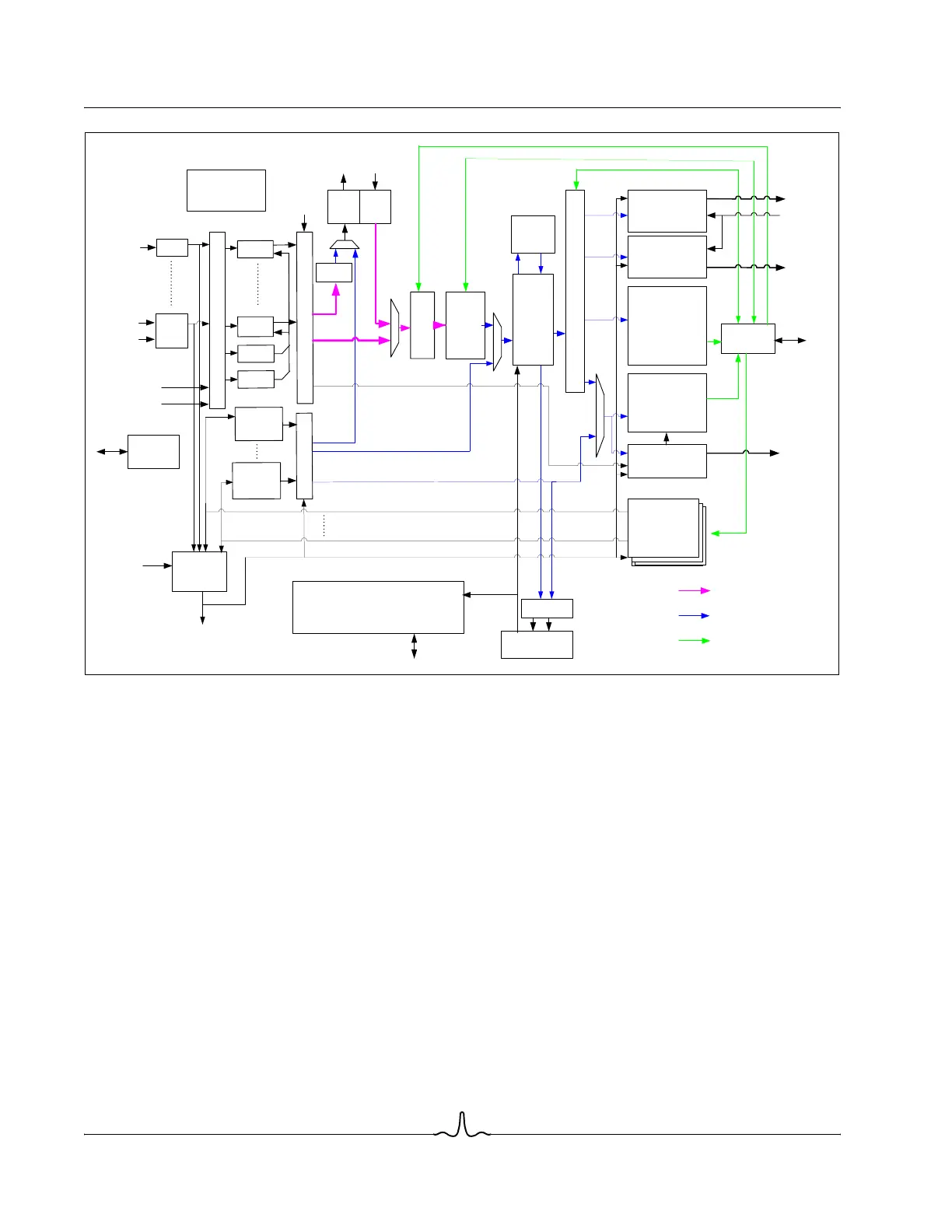
Broadcom BCM7405 - Figure 1-3: Data Transport and Broadcom Security Processor Block Diagram

Broadcom BCM7405
194 pages
Print Icon
To Next Page IconTo Next Page
To Next Page IconTo Next Page
To Previous Page IconTo Previous Page
To Previous Page IconTo Previous Page
Loading...
2/24/2008 9T6WP
BCM7405 Preliminary Hardware Data Module
Functional Description 06/29/07
Broadcom Corporation
Page 1-14 Data Transport Processor Document 7405-1HDM00-R
Figure 1-3: Data Transport and Broadcom Security Processor Block Diagram
SCB
IB0
Sync
P
a
r
s
e
r
0
I
N
P
U
T
B
U
F
F
E
R
1DES/
DVB/AES/
Multi2
Descram-
bler
+
Key table
(216
Mbps)
REMUX
2 Channel with PCR
correction, PID map
n# Playback Transport, PES or ES
PCR Timebase
# x
RAVE
ITB + CDB
24 channels (each
channel configured as
either Record or AV) ,
33 SCD and 5 TPIT
XPT_XMEMIF
Transport Stream
Inputs
P
a
r
s
e
r
#
m
Sync
IB5
Timebase
pulses
BSP
(not in Transport)
NDS ICAM
Module
T
S
M
F
0
T
S
M
F
1
Timebase for
Timestamp
generation
MPOD
Out
MPOD
In
To
MPOD
From
MPOD
Mem -to-Mem Security
AES , 1 DES, 3 DES, C 2 ( CPRM, CPPM),
CSS, DTCP + Key table
EXT Inputs
RMX1/
RMX1P
RMX0
Mem-to-Mem
I/F-0
X
C
B
U
F
F
E
R
(
D
R
A
M
)
RS
Buffer
(DRAM
Interface )
T
i
m
e
s
t
a
m
p
Pkt -
Sub
DMA
link-
list
P
B
B
U
F
F
E
R
255 Primary PID +
(255 Secondary PID
Table with Passage)
+ CC table
IB5P
P
B
p
a
r
s
e
r
0
+
P
a
c
k
e
t
i
z
e
r
P
B
p
a
r
s
e
r
#
n
+
P
a
c
k
e
t
i
z
e
r
32 bit xpacket ibus
8 bit xpacket ibus
XMEM interface
D
A
T
A
-
M
U
X
Timebase
MPEG/ DIRECTV
128 PES Parser
+
Message filter
512 filters
4-bytes each
+ 128 DMA
buffers
REMUX
2 Channel with PCR
correction, PID map
PCROFFSET
STC Broadcast
(To audio/ video
decoders)
clocks
(ib0-n, 108, 81,
54,40.5,27,
20.25)
ICAM -3
Monitor
GISB 2 RBUS
GISB
RMX0 feedback
RMX1 feedback
32 bit to
8 bit
Timebase for Timestamp restamp
Playback 0 to n
Link-list , pacing

Table of Contents

Related product manuals