EasyManua.ls Logo

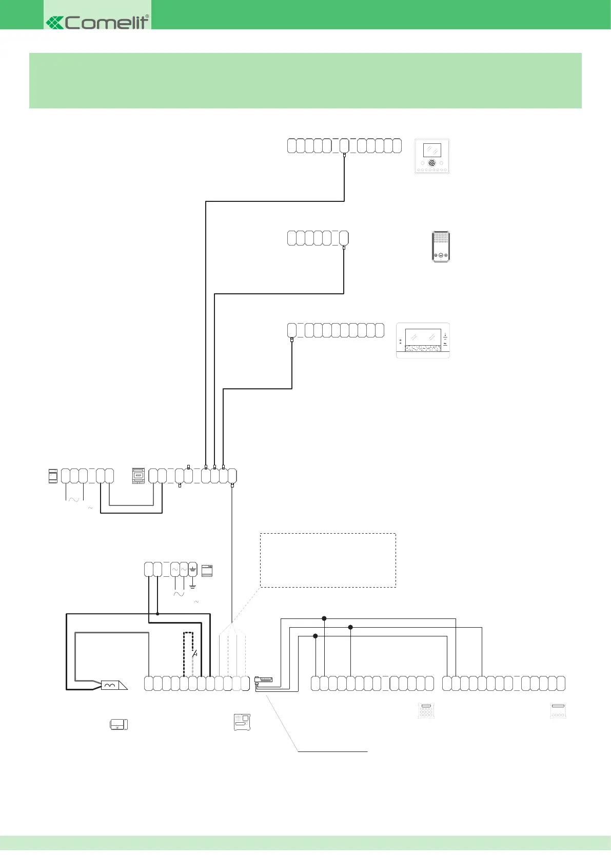
Comelit VIP System - Connecting Vandalcom Series Digital Call Modules Art. 3070 B and Art. 3072 B with Ikall Series External Units Art. 4682 C or 1682

Comelit VIP System
88 pages
Print Icon
To Next Page IconTo Next Page
To Next Page IconTo Next Page
To Previous Page IconTo Previous Page
To Previous Page IconTo Previous Page
Loading...
76
1
2
4682C+3268I/1
RX +
RX -
TX +
TX -ORANGE WIRE
WHITE/ORANGE WIRE
WHITE/GREEN WIRE
GREEN WIRE
E
S
NC NO
D
N
G
-
V V
+
M
O
C
R
T
E
RX
-
+
RXTX
+
-
TX
-
+
1595
120-230 V
L
1441
OUT
43
OUTOUT
21
IN
21
IN
1440
+
-
OUT
N
-
+
V V
+
S
6231
6202W+
0
V
P
A
N
C
F
P
V
0
C
N
1
OP
+
OP
-
0
V 1
OUT
AL
1
N
C
6203W
+
-
AL
G
N
D P
F
C
SS
AL
OUT
1V
0
-
OP
+
OP
3
N
C
S
+
P
F
C
N
A
P
V
0
6501
100-240 V
1682+3268I/1
3070B
X
T
-
R
XR
-
P
-
D
S
-
J2
J1
"S" YELLOW
"V " BLUE
-
-
S
D
-
3072B
12
~
12
~
P
-
R X
R
-
T
X
12
~
12
~
-
VV
+
-
VV
+
"V+" BROWN
2E7T000696
+ +
DD
Connecting Vandalcom series digital call modules Art. 3070B and Art. 3072B
with IKall series external units Art. 4682C or 1682
VIP/002DVI

Table of Contents

Related product manuals