EasyManua.ls Logo

Comelit VIP System - Connecting IO Module Art. 1443 and Expansion Device Art. SK9071

Comelit VIP System
88 pages
Print Icon
To Next Page IconTo Next Page
To Next Page IconTo Next Page
To Previous Page IconTo Previous Page
To Previous Page IconTo Previous Page
Loading...
82
1952
C
N
1
E
S
NC NO
D
N
G
-
V V
+
M
O
C
4682C
R
T
E
RX
-
+
RXTX
+
-
TX
RX +
RX -
TX +
TX -ORANGE WIRE
WHITE/ORANGE WIRE
WHITE/GREEN WIRE
GREEN WIRE
-
+
1595
120-230 V
Vac
24
Vac
24485
D
+
-
D
485
P
R
G D
N
G
S
3360A
J2
J1
J2
J1
OUT
-
+
1440
IN
1 2
IN
1 2
OUTOUT
3 4
OUT
+
S
6231
6202W
0
V
P
A
N
C
F
P
V
0
C
N
1
OP
+
OP
-
0
V 1
OUT
ALAL
OUT
1V
0
-
OP
+
OP
1
N
C
0
V
P
F
C
N
A
P
V
0
6202W
6231
S
+
6231
6202W
C
N
1
0
2
3
0
1441
0
5
5
OUT
-
+
1440
IN
1 2
IN
1 2
OUTOUT
3 4
OUT
RS 485
SK9071
B
IN
211
CN
1443
+
-
IN
D D
D
N
G
V
12
G
N
D D
N
G C
O
M
OC
1
NC NO
12V/24V
AC-DC
VIP 201
AB A B A B A
BA
D-D+
-
+
B A
B A
D- D+
-
+
BABA BA BA BA
1234 675 8
ON
SW 4902
SK9071
B AB A B A B A
BA
D-D+
-
+
B A
B A
D- D+
-
+
BABA BA BA BA
1234 675 8
ON
+
12Vcc
~ ~
+
--
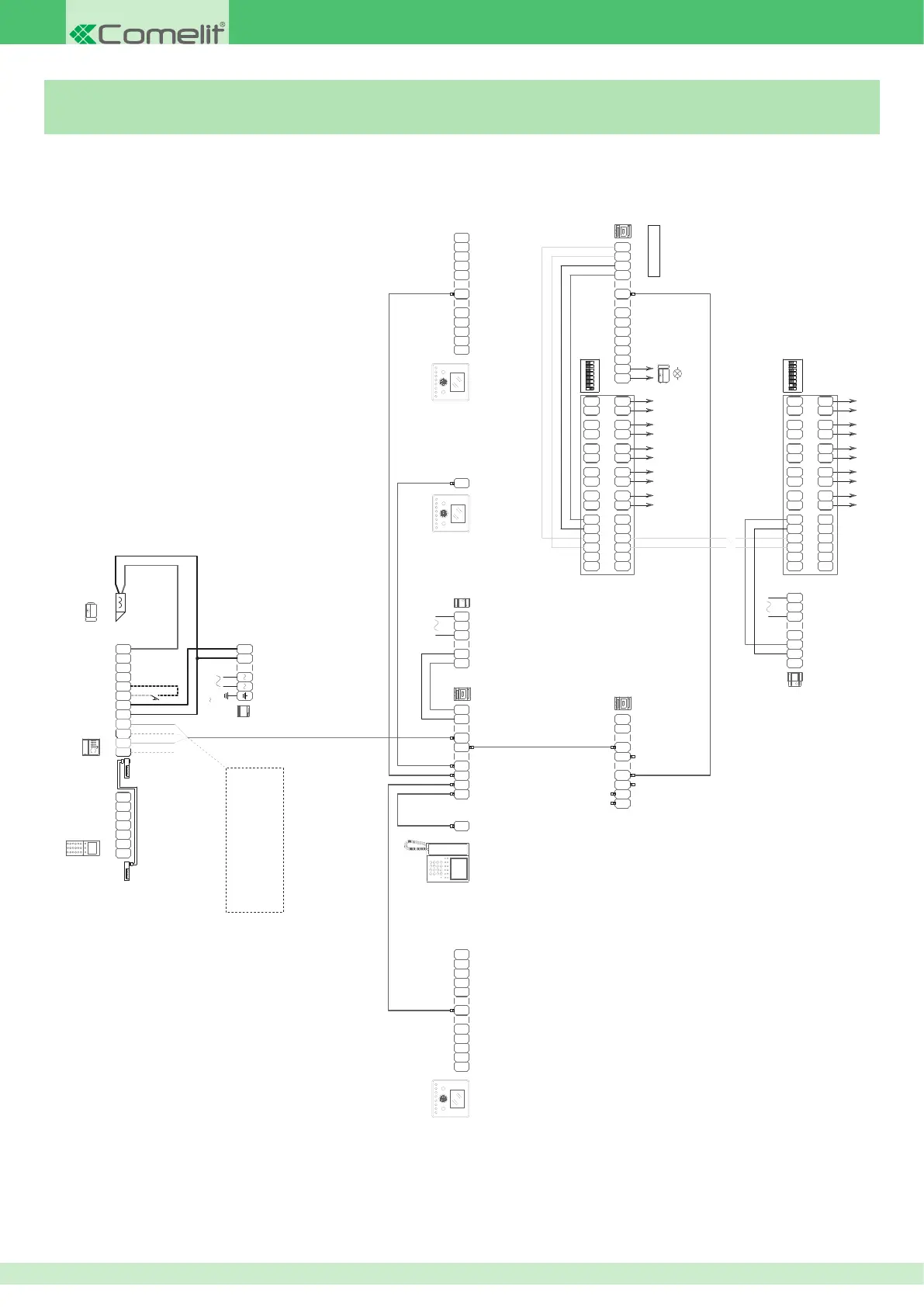
Connecting IO module Art. 1443 and expansion device Art. SK9071
VIP/010

Table of Contents

Related product manuals