EasyManua.ls Logo

Danfoss Turbocor TT300 - Appendix B Compressor Troubleshooting Flowcharts; Figure 108 - Compressor Operation Troubleshooting Flowchart

Danfoss Turbocor TT300
132 pages
To Next Page IconTo Next Page
To Next Page IconTo Next Page
To Previous Page IconTo Previous Page
To Previous Page IconTo Previous Page
Loading...
124 of 132
M-SV-001-EN Rev.E
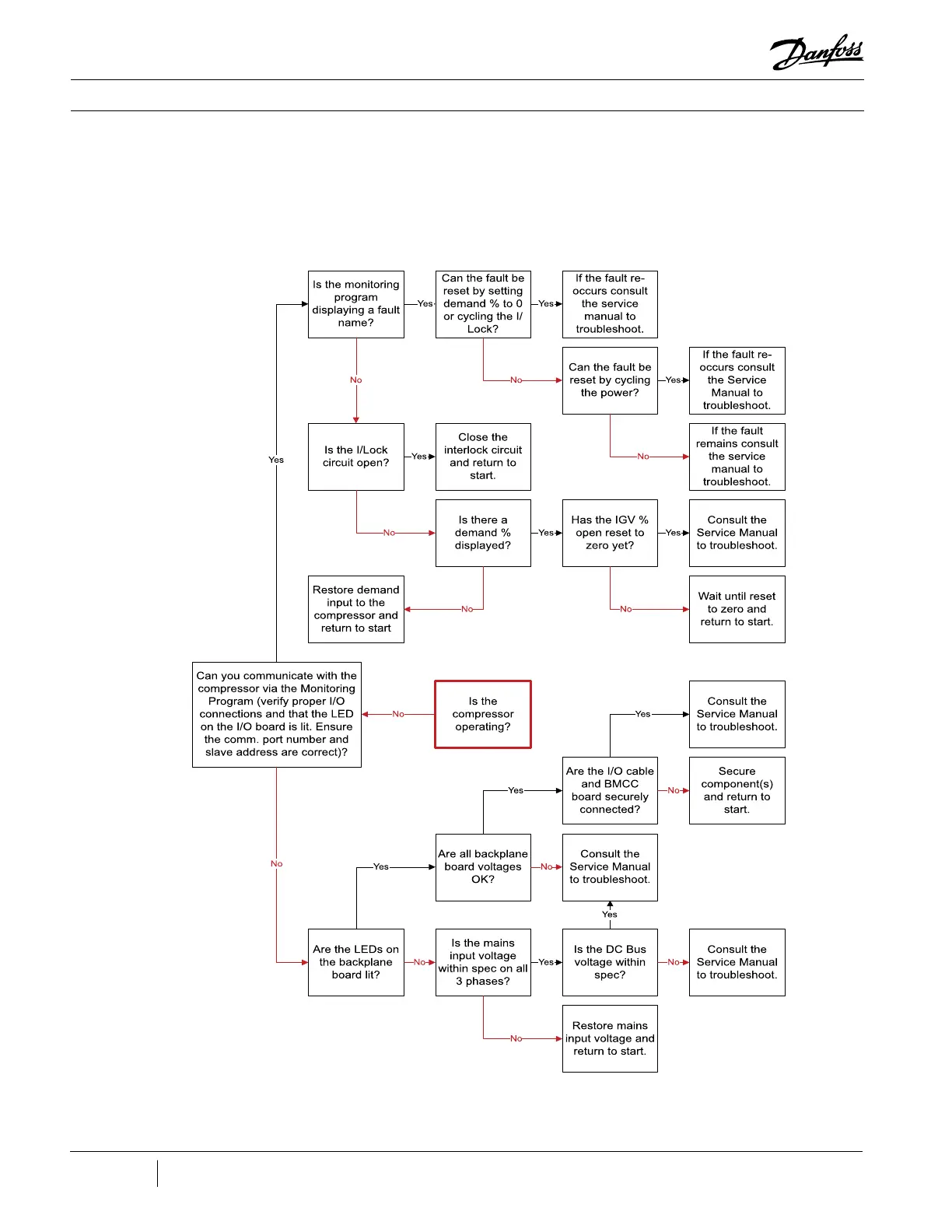
Appendix B Compressor Troubleshooting Flowcharts
This appendix contains flowcharts for
Compressor Operation Troubleshooting (Figure
108) and Compressor Voltage Troubleshooting
(Figure 109 and Figure 110).
Figure 108 - Compressor
Operation Troubleshooting
Flowchart

Table of Contents

Related product manuals