EasyManua.ls Logo

Fronius TransPocket 150 - Circuit Diagrams: TP 150

Fronius TransPocket 150
120 pages
Go to English
To Next Page IconTo Next Page
To Next Page IconTo Next Page
To Previous Page IconTo Previous Page
To Previous Page IconTo Previous Page
Loading...
116
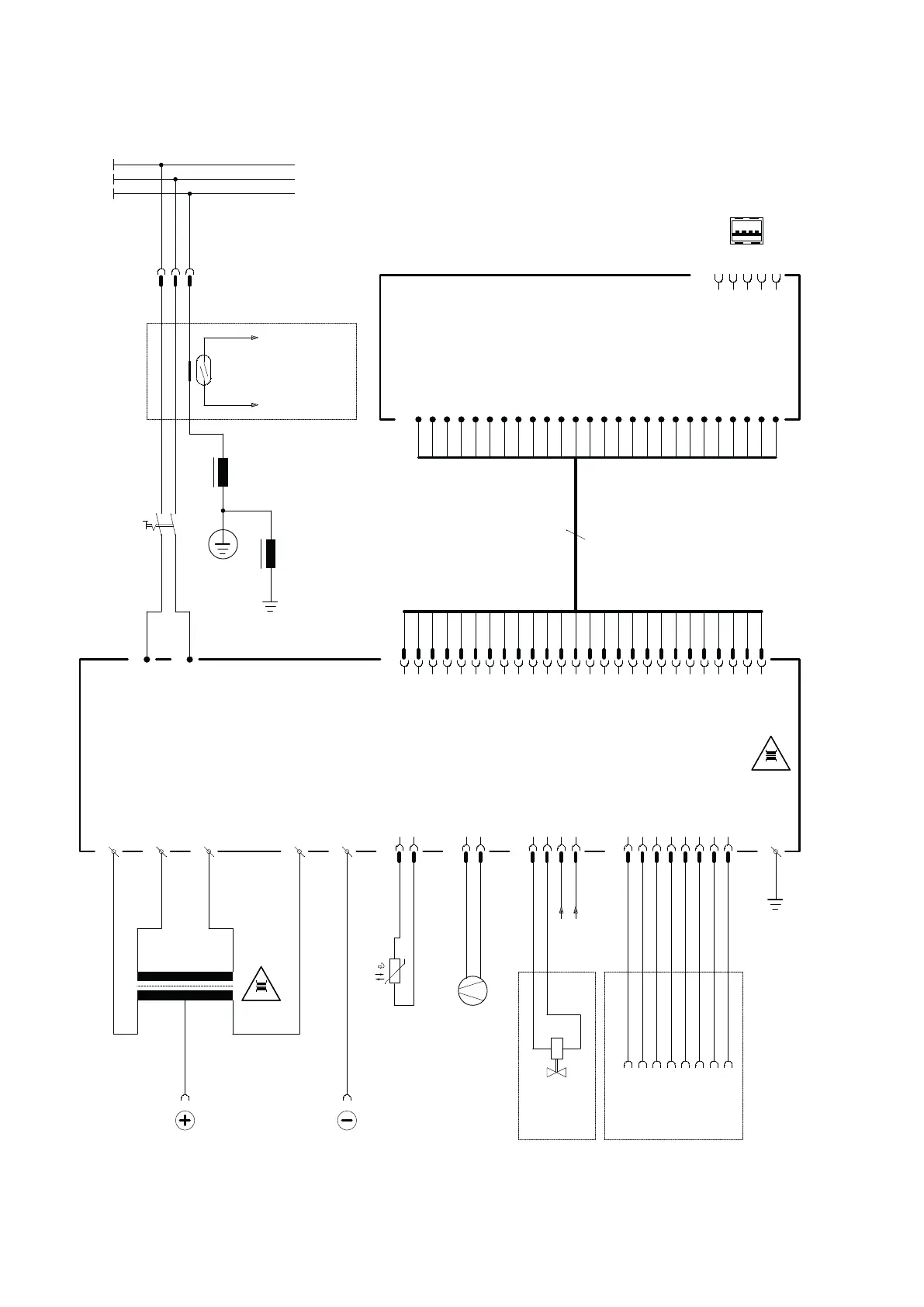
Circuit diagrams: TP 150
+A1-X9
4f
4
3f
3
2
1
2f
1f
USB
-M1
-+
+A1-X7
2
1
2f
1f
+A1-X21
+A1-X24
-X3
-X2
-Y1
A1
A2
+A1 BPS1500 (Power Unit)
-W1
26pol
WELDING CURRENT
OPT ELEMENT 1
OPT ELEMENT 0
GND
USB D-
USB D+
GND
PE
L1
N
FAN -
+14,5V
PULSE B
OPT ELEMENT 2
FRONT KEY 0
FRONT KEY 1
+15V EXTERN
GND_EXTERN
TIG
+A2 SPWFP (User Interface)
-X4
C
D
E
F
G
H
B
A
DATA + / GUN TRIGGER
DATA-
+A1-X11
2
1
2f
1f
TEMP
+3,3V
-R1
21
GND
EARTH CURR
+A1-X13
26
26m
25
25m
24
24m
23
23m
22
22m
21
21m
20
20m
19
19m
18
18m
17
17m
16
16m
15
15m
14
14m
13
13m
12
12m
11
11m
10
10m
9
9m
8
8m
7
7m
6
6m
5
5m
4
4m
3
3m
2m
1m
2
1
DIGI 1
DIGI 2
DIGI 3
DIGI 4
PRIM 2
WELDING CURRENT -
PULSE A
FRONT KEY 2
USB_VCC
GND
+3,3V
+3,3V
OPT ELEMENT 4
OPT ELEMENT 3
OPT ELEMENT 5
OPT ELEMENT 7
OPT ELEMENT 6
OPT BLOCK 0
OPT BLOCK 1
OPT BLOCK 2
OPT BLOCK 3
OPT BLOCK 4
+A1-X6
+A1-X1
+A1-X2
-X1
PE
3m
2m
1m
N
L
-Q1
A1A2
21
-Z1
21
12
-Z2
COVER
N
L1
PE
1
+A2-X2
2
3
4
5
6
7
8
9
10
11
12
13
14
15
16
17
18
19
20
21
22
23
24
25
26
OPT ELEMENT 1
OPT ELEMENT 0
GND
USB D-
USB D+
GND
PULSE B
OPT ELEMENT 2
FRONT KEY 0
FRONT KEY 1
PULSE A
FRONT KEY 2
USB_VCC
GND
+3,3V
+3,3V
OPT ELEMENT 4
OPT ELEMENT 3
OPT ELEMENT 5
OPT ELEMENT 7
OPT ELEMENT 6
OPT BLOCK 0
OPT BLOCK 1
OPT BLOCK 2
OPT BLOCK 3
OPT BLOCK 4
-T1
2.2 1.2
1.1
2.3
2.1
+A1-X17
TRAFO 1
+A1-X14
PRIM 1
+A1-X18
TRAFO 2
+A2-X1
3
4
5
2
1
USB_VCC
GND
USB_ID
USB_D+
USB_D-
+14,5V
VALVE -
+A1-X3
8
8m
7
7m
6
6m
5
5m
4
4m
3
3m
2m
1m
2
1
OPTION
RC/+TIG OPTION
-1-
-2-
-S1
43
21
-1-
-2-
PRIM / SEK
PRIM / SEK
EARTH CURRENT
WATCHDOG
OPTION

Table of Contents

Other manuals for Fronius TransPocket 150

Related product manuals