EasyManua.ls Logo

Gent System 800 - To Set Fire Routing Output Operation (Eg Change Activation Type, Delayed Operation of Relay and Monitoring)

Gent System 800
72 pages
Print Icon
To Next Page IconTo Next Page
To Next Page IconTo Next Page
To Previous Page IconTo Previous Page
To Previous Page IconTo Previous Page
Loading...
46
796688 (4188-657)_i2 _06/03
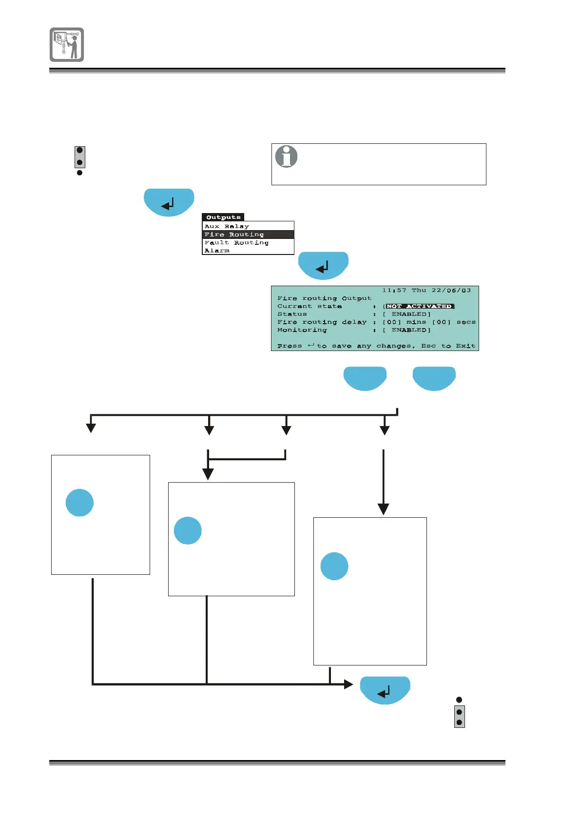
To set fire routing output operation
(eg change activation type, delayed operation of relay and
monitoring)
Press to select field [ ]
Previous Next
Press to select field [ ]
Previous Next
Press to select field [ ]
Previous Next
A2
min
Press to to
gg
le
selectionbetween:
NOT ACTIVATED
ACTIVATED
[Current state] [Status] [Fire routin
g
delay][M onitorin
g
]
Select
A2
Press to to
gg
le
selection between:
ENABLED
DISABLED (Default)
Select
A3
Press to increment
0 to 9 minutes.
(0 - default)
Select
Press to increment
from 0 to 59 seconds
(00 - default).
A4
1
2
3
P1
EEPROM
enable
1
2
3
P1
EEPROM
enable
Only configure the hardware link
when setting and
of the fire routing output.
dela
y
monitorin
g

Table of Contents