EasyManua.ls Logo

heat-timer ETV Platinum Plus - MAINTENANCE MENU

heat-timer ETV Platinum Plus
60 pages
Print Icon
To Next Page IconTo Next Page
To Next Page IconTo Next Page
To Previous Page IconTo Previous Page
To Previous Page IconTo Previous Page
Loading...
059305–00 REV. E
HEAT-TIMER CORP.
|
53
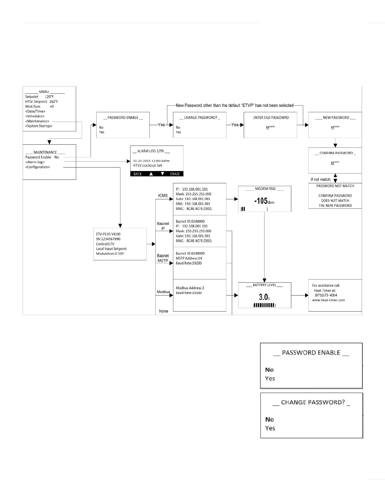
MAINTENANCE MENU
The Maintenance menu is used to modify critical system behavior and view previous alarm conditions. It should only be used by
system installers.
PASSWORD ENABLE
Selections: No, Yes Default: No
Available in Control Mode: All
Menu Path: /Maintenance > Password Enable
Description: When set to Yes, a password must be entered in order
to access the ETV Platinum Plus programming menus. When enabled,
the password can be set or changed. When setting/changing the password, it must be
entered twice and both entries must match. If the password entries do not match, an
error is displayed and the password must be re-entered.
06 DISPLAY AND PROGRAMMING

Table of Contents

Related product manuals